5.3. SZYBKOŚĆ 9600 BIT/S


  Opracowany przez Jamesa Millera, G3RUH modem przeznaczony dla szybkości transmisji 9600 bit/s stał się faktycznym standardem w technice amatorskiej. Modem ten przewidziany początkowo do zastosowań satelitarnych rozpowszechnił się szybko w łącznościach naziemnych. Wymaga on zastosowania bezpośredniej modulacji FSK, tzn. modulacji diody waraktorowej generatora VFO w nadajniku i dostarczenia sygnału wejściowego bezpośrednio z dyskryminatora FM. Sygnał FSK przy tej szybkości zajmuje pasmo częstotliwości przekraczające zakres przenoszenia modulatorów i torów m.cz. fabrycznych radiostacji nadawczo-odbiorczych. Sygnał ten zawiera składowe niskoczęstotliwościowe, które mogą wywierać ujemny wpływ na pracę układów pętli synchronizacji fazy (PLL) w syntezerach częstotliwości. Problem ten straci na znaczeniu w miarę rozpowszechniania się sprzętu wyposażonego w cyfrowe syntezery częstotliwości (DDS, patrz rozdział: Cyfrowa Obróbka Sygnałów). Jak wynika z przytoczonych wyżej rozważań, w łącznościach naziemnych możliwe byłoby zastosowanie modulacji amplitudowo-fazowej (QAM) według standardu V.29 i podobnych. Niewielki wymagany wzrost stosunku sygnału do szumu pozwala na zachowanie standardowej szerokości pasma przenoszenia i rezygnację z przeróbek radiostacji. Częstotliwość podnośnej w standardzie V.29 wynosi 1700 Hz i leży w środku przenoszenia typowego kanału fonicznego.
    Modem G3RUH generuje cyfrowo sygnał m.cz., tak że możliwa jest kompensacja charakterystyki przenoszenia nadajnika. Cechą charakterystyczną modemu G3RUH jest układ kodujący (ang. scrambler). Jego zadaniem jest takie przekodowanie nadawanej informacji, aby zawierała ona średnio taką samą liczbę zer i jedynek (brak składowej stałej). Zmodulowany częstotliwościowo sygnał w.cz. zachowuje dzięki temu swoją średnią wartość odpowiadającą częstotliwości nośnej. Bez tego dodatkowego kodowania częstotliwość nadawanego sygnału miałaby stałą odchyłkę w przypadku wystąpienia dłuższych ciągów zer lub jedynek w sygnale nadawanym. Do kodowania używany jest rejestr przesuwny o długości 17 bitów. Sygnał wyjściowy rejestru podawany jest przez sprzężenie zwrotne na wejścia kilku z jego stopni. Na wyjściu tak sprzężonego rejestru otrzymywany jest pseudoprzypadkowy ciąg bitów o prawdopodobieństwie wystąpienia zer i jedynak równym w przybliżeniu połowie. Zaletą tej metody jest łatwość dekodowania sygnału po stronie odbiorczej. Jako dekoder stosowany jest rejestr o identycznej długości i takich samych sprzężeniach zwrotnych. Metoda ta stosowana jest szeroko w wielu przypadkach, m. in. w omawianych dalej technikach rozpraszania widma. W modemie G3RUH stosowane są sprzężenia zwrotne z wyjścia na wejście i na 12 stopień rejestru. Wielomian opisujący działanie kodera wygląda więc następująco: Y = 1 + X^12 + X^17.
    Dla dopasowania sygnału nadawanego do charakterystyki przenoszenia toru nadajnika jest on też dodatkowo filtrowany za pomocą filtru cyfrowego typu F.I.R (filtry cyfrowe omówione są w rozdziale poświęconym cyfrowej obróbce sygnałów). Głównie chodzi tu o kompensację spadku charakterystyki w zakresie najniższych, często już kompensowanych w pętli PLL, częstotliwości. Ze względu na znacznie różniące się konstrukcje układów pętli fazowych w syntezerach i różniące się częstotliwości graniczne filtru w pętli wybór właściwej charakterystyki kompensacji w modemie musi być wykonany doświadczalnie poprzez wybór jednej ze stojących do dyspozycji charakterystyk filtru cyfrowego. W standardowej wersji modemu użytkownik ma do wyboru 16 charakterystyk filtru zapisanych w pamięci EPROM. Wybór charakterystyki dokonywany jest za pomocą zwieraczy na płytce drukowanej modemu. W miarę potrzeby możliwe jest dodanie dalszych 16 charakterystyk filtru w dodatkowej pamięci EPROM.
    Szerokość pasma m.cz wynosi 7,5 - 8 kHz, co przekracza znacznie pasmo przenoszenia wzmacniaczy modulacyjnych.
    Tak ukształtowany sygnał modulujący podawany jest bezpośrednio na diodę waraktorową generatora VFO w nadajniku (w większości spotykanego obecnie sprzętu nadawczo-odbiorczego konieczne jest dorobienie dodatkowego wejścia). Przy dewiacji 3 kHz sygnał w.cz. zajmuje pasmo ok. 20 kHz. Konieczne jest tu stosowanie czystej modulacji częstotliwości, a nie modulacji fazy. Ze względu na charakterystyki regulacji pętli synchronizacji fazy (PLL) stosowanej w większości sprzętu, pasmo przenoszenia ograniczone jest od dołu do wartości 30 Hz lub więcej. Stosunkowo najmniej problematyczne są przeróbki starszego sprzętu wyposażonego w generatory kwarcowe lub radiostacji uniwersalnych FM/SSB wyposażonych w dodatkowy mieszacz i generator kwarcowy. Zbytnie ograniczenie pasma przenoszenia od dołu może być przyczyną błędów w odbiorze i nadmiernej liczby powtórzeń. Jednocześnie dokonywanie jakichkolwiek przeróbek w pętli syntezera wymaga odpowiedniego doświadczenia i dostępu do przyrządów pomiarowych. W przeciwnym przypadku może dojść do znacznego pogorszenia czystości sygnału nadawanego.
    Należy zwrócić uwagę, że ponieważ sygnał modulujący podany jest bezpośrednio na diodę waraktorową z pominięciem układów ograniczania dewiacji lub automatycznej regulacji wysterowania dewiacja a więc i czystość a zarazem zrozumiałość sygnału zależna jest jedynie od dbałości operatora i jego staranności w doborze właściwej amplitudy modulacji.
    Sygnał odbierany musi być doprowadzony do modemu bezpośrednio z wyjścia dyskryminatora z pominięciem toru m.cz. odbiornika (ze względu na zbyt wąskie pasmo przenoszenia, również i w tym przypadku konieczne jest dorobienie dodatkowego wyjścia). Po przejściu przez analogowy filtr dolnoprzepustowy o częstotliwości granicznej 6 kHz doprowadzany jest on do układu dekodującego zawierającego opisany powyżej rejestr przesuwny (ang. descrambler). Do prawidłowej demodulacji sygnału konieczne jest jeszcze odtworzenie sygnału zegarowego. W układzie modemu G3RUH dokonywane jest ono za pomocą cyfrowej pętli synchronizacji fazy.
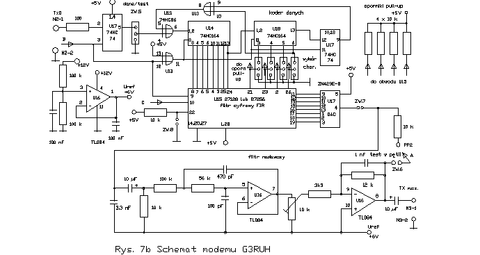
    Schemat blokowy modemu przedstawiono na rysunku 5.6, a schemat ideowy - na rysunku 5.7.

    [rys. 5_06]

    [rys. 5_07]

    [rys. 5_07b]

    Udoskonaleniem konstrukcji G3RUH jest modem opracowany przez niemieckiego krótkofalowca DF9IC. Dzięki wykorzystaniu programowanych matryc logicznych PAL konstrukcja modemu jest znacznie uproszczona w stosunku do oryginału. Modem ten dostosowany jest poza tym do pracy z większymi szybkościami transmisji do 76,8 kbit/s włącznie. Modem G3RUH może być połączony z kontrolerem TNC2 za pomocą wtyku oznaczonego "modem disconnect" (w amerykańskich modelach - J4).
    W modemach wzorowanych bezpośrednio na konstrukcji amerykańskiej (TAPR), np. PK-80/87/88, MFJ-1270/1274/1276, TNC-200/220 i Tiny-2, do podłączenia modemu konieczne są sygnały: TXdata (J4 - nóżka 19), TXclock (J4 - nóżka 11), RXdata (J4 - nóżka 17), DCD (J4 - nóżka 1) i masa (J4 - nóżka 15). Pozostałe nóżki wtyku pozostają połączone parami (a więc 1 - 2, 3 - 4 itd.). W modemach konstrukcji niemieckiej (TNC2C, TNC2S, TNC2DL itp.) wyprowadzenia sygnałów na wtyku są nieco inne i może być konieczne zastosowanie kabla przejściowego. W kontrolerach firmy Landolt sygnał TXclock jest doprowadzony do nóżki 2, masa - 4, TXdata - 5, RXdata - 8 i DCD do nóżki 10. Jeszcze inaczej wyglądają wyprowadzenia na wtyku kontrolerów firmy Eisch. W praktyce przed podłączeniem modemu do kontrolera konieczne jest dokładne zapoznanie się z obydwoma schematami. Jeszcze inny układ wyprowadzeń mają np. kontrolery TNC2 produkowane w kraju przez firmę PYFFEL. Firma ta oferuje jednak modem dla szybkości 9600 bit/s wyposażony we wtyczkę o pasującym układzie dlatego też rezygnuję z przytaczania układu sygnałów.
    Modem PAR-96 (BayCom) jest przeznaczony do bezpośredniego połączenia z komputerem przez złącze szeregowe i do współpracy z programami zastępującymi kontroler TNC, analogicznie jak to miało miejsce w przypadku modemu BayCom dla szybkości transmisji 1200 bit/s. Modem ten współpracuje z programami BayCom i PC/Flexnet (po dodaniu sterownika Par-96). Jego konstrukcja zbliżona jest do układu modemu DF9IC. Zastosowanie w nim programowanych matryc logicznych upraszcza wprawdzie układ, ale stanowi trudną do przebycia przeszkodę dla osób pragnących zbudować go w warunkach domowych. Nowszym rozwiązaniem modemu dla złącza drukarki jest modem PICPAR zawierający mikrokontroler z serii PIC zamiast programowanych matryc logicznych. Również i tu konstrukcja w warunkach domowych wymaga zaopatrzenia się kontroler z zaprogramowaną zawartością pamięci PROM.
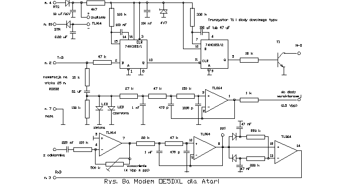
    Modem opracowany przez austriackiego krótkofalowca OE5DXL jest pozbawiony tej wady, dzięki prostocie układu i zastosowaniu łatwo dostępnych części świetnie nadaje się do domowej konstrukcji. Jego schemat w wersji dla komputera Atari przedstawiony jest na rysunku 5.8a. Składa się on z filtrów dolnoprzepustowych w torach nadawczym i odbiorczym oraz układu przełącznika nadawanie-odbiór zrealizowanego na podwójnym przerzutniku monostabilnym 74HC123. Modem podłączony jest do złącza szeregowego komputera i jest też z niego zasilany. Większość funkcji modemu G3RUH, włącznie z kodowaniem danych zrealizowana jest programowo w sterownikach L2STX (dla komputerów Atari ST, STE i TT) i L2PCX (dla komputerów PC/AT). Po wymianie kondensatorów w filtrach może on być też dostosowany do szybkości transmisji 4800 bit/s albo 19200 bit/s. Wartości kondensatorów ulegają zmianie proporcjonalnie do szybkości transmisji. Uruchomienie modemu wymaga ustawienia za pomocą potencjometru 500 k wzmocnienia, tak aby w pp.1 napięcie miało wartość międzyszczytową ok. 4 V. Na wyjściu toru nadawczego należy dołączyć potencjometr do regulacji dewiacji częstotliwości.
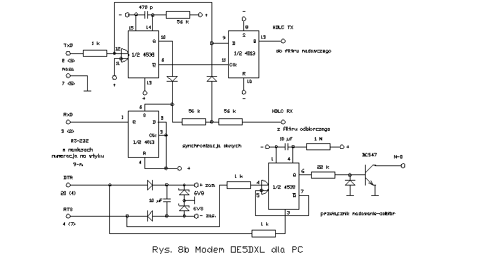
    Rysunki 5.8b i 5.8c przedstawiają schemat modemu w wersji dla komputerów PC. Tor nadawczy modemu zawiera oprócz identycznego jak poprzednio filtru dolnoprzepustowego dodatkowy układ synchronizatora danych złożony z przerzutnika monostabilnego typu 4538 i przerzutnika typu D (4013). Ten sam przerzutnik monostabilny w połączeniu z drugą połowką obwodu 4013 synchronizuje dane odbierane. Filtr dolnoprzepustowy w torze odbiorczym jest identyczny jak w wersji dla Atari. Odmiennie niż w wersji Atari rozwiązane zostało przełączanie nadawanie-odbiór - użyty został sygnał RTS. Drugi z przerzutników monostabilnych zawartych w obwodzie 4538 ogranicza maksymalny czas nadawania. Ze względu na niski pobór prądu modem zasilany jest ze złącza szeregowego. Rysunek 5.8d przedstawia przebiegi napięć w najważniejszych punktach obwodu.

    [rys. 5_08a]

    [rys. 5_08b]

    [rys. 5_08c]

    [rys. 5_08d]

    Przeróbki radiostacji mogą, w zależności od typu, okazać się dość skomplikowane. W niektórych przypadkach może być konieczne zastosowanie modulacji kwarcowego generatora odniesienia dodatkowo do modulacji generatora VFO w pętli fazowej. W innych przypadkach częstotliwość filtru w pętli synchronizacji fazy jest dostatecznie niska i pozwala na nadawanie niskoczęstotliwościowych składowych sygnału modulującego bez dalszych zmian. Również praktyczne wykonanie połączeń zależy w znacznym stopniu od modelu i wykonania radiostacji. W większości przypadków konieczne jest wykonanie wewnątrz odpowiednich połączeń i wmontowanie dodatkowego wtyku. W niektórych typach (np. YAESU FT-23/73) można wykorzystać wtyczkę przewidzianą do podłączenia podakustycznej blokady szumów (CTCSS). Ze względu na ciągłe zmiany i udoskonalenia sprzętu nadawczo-odbiorczego rezygnuję tu z przytaczania dokładnych opisów jego przeróbek. Szybkość transmisji 19200 bit/s wymaga także wymiany filtrów p.cz. na typy o większej szerokości pasma.
    W przeciwieństwie do transmisji z szybkością 2400 bit/s, gdzie najważniejsze parametry kontrolera mogły pozostać bez zmiany (tzn. zachować wartości stosowane w transmisji z szybkością 1200 bit/s), przy szybkości 9600 bit/s konieczna jest zmiana wielu z nich. Przykładowo parametr TXDelay powinien być jak najmniejszy, dla radiostacji przełączanych elektronicznie jego wartość może wynosić 2 lub 3, dla radiostacji przełączanych za pomocą przekaźników - od 4 do 9. Nie powinien on przekraczać wartości 10. W dupleksowych łączach między stacjami węzłowymi powinien on mieć nawet wartość 0. Parametr DWAIT powinien przyjmować wartość 0 a FRACK - 2. Na łączach dupleksowych konieczne jest także ustawienie parametru FULLDUP na ON. Innymi zalecanymi wartościami są MAXFRAME = 7 i PACLEN = 255. Podane oznaczenia parametrów odpowiadają stosowanym w oprogramowaniu TAPR, ich odpowiedniki występujące w oprogramowaniu WA8DED (TF) wymienione są w instrunkcji programu, a także w instrukcji sterowników TFPCX, TFPCR i TFKISS.

5.3.1. SPIS CZĘŚCI MODEMU G3RUH

Oporniki (tolerancja 2%): 3,3 k, 2 x 4,7 k, 9 x 10 k, 12 k, 18 k, 27 k, 33 k, 39 k, 47 k, 56 k, 82 k, 8 x 100 k,
potencjometr: 10 k,
kondensatory: 2 x 100 pF, 220 pF, 470 pF, 4 x 1 nF, 3,3 nF, 4,7 nF, 21 x 100 nF, 3 x 10 uF/16V (tantalowe),
obwody scalone: U1, U3 - 4029, U4, U7, U12, U14, U18 - 74HC164, U5, U17 - 74HC74, U6, U13 - 74HC86, U8 - 74HC161, U9, U19 ZN429E-8 lub ZN426E-8 firmy Ferranti, U10 - LM339, U11 - 74HC14, U16 - TL084CN,
U2 - pamięć EPROM 2764 albo 27128 (może być w wykonaniu CMOS),
U15 - pamięć EPROM 27128 (2764, 27256, może być w wykonaniu CMOS),
stabilizator napięcia 5V (nie występuje na schemacie): 7805,
dioda zabezpieczająca (nie występuje na schemacie): 1N4001.

5.3.2. SPIS CZĘŚCI MODEMU OE5DXL


5.3.2.1. WERSJA ATARI

Oporniki: 1 k, 4,7 k, 2 x 10 k, 18 k, 22 k, 27 k, 3 x 47 k, 2 x 100 k, 150 k, 2 x 220 k, 330 k,
potencjometry: 500 k, potencjometr do regulacji dewiacji na wyjściu filtru nadawczego (nie występuje na schemacie),
kondensatory: 2 x 470 pF, 1000 pF, 2 x 1 nF, 2 x 47 nF, 3 x 100 nF, 2 x 220 nF, 10 uF, 47 uF (lub 100 uF),
obwody scalone: 74HC123, TL064 (TL084),
diody: 4 x 1N4148, dioda zenera 4,7 V,
tranzystor: krzemowy npn dowolnego typu.

5.3.2.2. WERSJA PC

Oporniki: 4 x 1 k, 4,7 k, 2 x 10 k, 18 k, 2 x 22 k, 27 k, 3 x 47 k, 3 x 56 k, 2 x 100 k, 150 k, 2 x 220 k, 330 k, 1 M,
potencjometry: 500 k, potencjometr do regulacji dewiacji na wyjściu filtru nadawczego (nie występuje na schemacie),
kondensatory: 3 x 470 pF, 1000 pF, 2 x 1 nF, 2 x 47 nF, 3 x 100 nF, 2 x 220 nF, 2 x 10 uF,
obwody scalone: 4538, 4013, TL064 (TL084),
diody: 6 x 1N4148, 2 diody zenera 6,8 V,
tranzystor: krzemowy npn dowolnego typu.

5.3.3. UWAGI PRAKTYCZNE ODNOŚNIE ZASTOSOWANIA MODEMÓW G3RUH

    Wielu użytkowników pakiet radio jest niestety przyzwyczajonych do szybkiego i przeważnie nie przysparzającego problemów uruchomienia sprzętu pracującego z szybkością 1200 bit/s i nie docenia nakładu pracy niezbędnego do uruchomienia stacji i pełnego wykorzystania jej możliwości. Sygnały w standardzie modulacji G3RUH zawierają szerokie widmo składowych, w tym składowych o b. niskiej częstotliwości, które często nie są przenoszone prawidłowo przez używane obecnie radiostacje amatorskie. Dla kompensacji charakterystyki przenoszenia nadajnika modem G3RUH wyposażony jest w filtr cyfrowy o przełączanej charakterystyce przenoszenia. W zależności od wykonania do wyboru stoją 16 lub 32 charakterystyki. Znalezienie charakterystyki optymalnej lub zbliżonej do niej wymaga więc pewnego nakładu pracy. Należy nawiązać połączenie z najbliższym węzłem lub skrzynką i kolejno w trakcie łączności przełączać charakterystyki filtru aż do znalezienia takiej, przy której liczba niezrozumiałych pakietów (a w konsekwencji i liczba powtórzeń) będzie minimalna. Czynność ta musi być wykonana tylko raz dla każdej ze stosowanych radiostacji.
    Drugim parametrem wymagającym optymalizacji jest amplituda sygnału wyjściowego modemu. Sygnał ten doprowadzany jest bezpośrednio do diody waraktorowej nadajnika z pominięciem jakichkolwiek filtrów i układów ograniczenia lub automatycznej regulacji wzmocnienia. Amplituda sygnału decyduje więc bezpośrednio o dewiacji nadajnika. Sprawa jest dosyć krytyczna ponieważ:
- zbyt mała dewiacja ogranicza poważnie zasięg stacji w ogólności a zastosowany standard modulacji cyfrowej jest b. wrażliwy na siłę odbieranego sygnału i zbyt mała dewiacja szybko ogranicza lub uniemożliwia prawidłowy odczyt pakietów po stronie odbiorczej. Powoduje to szybki wzrost liczby powtórzeń pakietów. W krańcowym przypadku transmitowane są wyłącznie powtórzenia.
- zbyt duża dewiacja oznacza poszerzenie pasma nadawanego sygnału i powstanie zakłóceń w kanałach sąsiednich a także po przekroczeniu zakresu dynamiki demodulatora u korespondenta obniżenie zrozumiałości pakietów wskutek zniekształceń nieliniowych sygnału. Również i w tam wypadku szybko wzrasta liczba powtórzeń pakietów.
    Znalezienie poziomu zbliżonego do optimum może również w najprostszym przypadku wymagać stopniowych zmian amplitudy sygnału (większość rozwiązań modemów i kontrolerów wyposażona jest w potencjometr do regulacji amplitudy - przeważnie zresztą dostępny z zewnątrz) tak aby uzyskać minimum powtórzeń pakietów i w konsekwencji maksymalną efektywną szybkość transmisji. Również i ta czynność musi być wykonana tylko raz dla każdej z radiostacji.
    Wielu operatorów lekceważy jednak powyższe wskazania i podejmuje próby korzystając z fabycznego lub przypadkowego ustawienia parametrów. Efektem jest najczęściej znaczna liczba powtórzeń blokująca kanał i dająca wrażenie, że szybkość transmisji niewiele różni się od szybkości dla 1200 bit/s lub jest nawet niższa. Konsekwecją tego są niestety najczęściej długie dyskusje nt. nieprzydatności tego lub innego modelu radiostacji czy modemu, często też jego sprzedaż albo poszukiwanie sprzętu, który (przypadkiem) sprawdził się u któregoś z innych użytkowników. W rzeczywistości w technice (tak jak zresztą w całej przyrodzie) nie ma nic za darmo i większe szybkości transmisji trzeba okupić także większym nakładem pracy.



Wydanie z dn. 20.03.1999.

© Prawa autorskie Krzysztof Dąbrowski, OE1KDA.