3.6. MODEM BAYCOM


  Ze względu na prostotę konstrukcji modem BayCom pozwala najtaniej skompletować stację pakiet radio. Konstrukcji modemu mogą podjąć się nawet średnio doświadczeni i wyposażeni krótkofalowcy. Oprócz tego dostępne są fabryczne modeli modemu w różnych wykonaniach (także w wykonaniu firmy MUEL). Niektóre z nich, najmniejsze mieszczą się we wtyczce RS-232 i mogą być użyte również w stacjach przenośnych wyposażonych w komputery typu "lap-top" lub "notebook". Popularność tego rozwiązania przyczyniła się do powstania programów sterujących umożliwiających wykorzystanie modemu BayCom także przez inne programy (SP, GP, NOS).

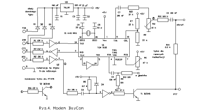
3.6.1. OPIS UKŁADU

    Główną częścią modemu jest obwód scalony TCM3105, reszta to układy dopasowujące poziomy napięć na wejściach i wyjściach. Pobór prądu wynosi ok. 4 - 6 mA, a zasilanie może odbywać się bezpośrednio z wyjścia RS-232 przez diody D1-D3 i stabilizator IC3.
    W czasie odbioru napięcie na wyjściu DTR wynosi +12V, w czasie nadawania napięcie RTS jest dodatnie, a poza tym na wyjściu TxD generowany jest nieregularny takt. Wszystkie trzy napięcia ładują (przez diody) kondensator C1 i pozwalają na zasilanie modemu. W niektórych komputerach przenośnych napięcia te są niższe, co może wymagać pewnych zmian w układzie. Modem może być oczywiście także zasilany napięciem zewnętrznym.
    Dopasowanie występujących na złączu RS-232 napięć +/- 12V do poziomów TTL dokonywane jest za pomocą inwerterów CMOS - U2 i oporników R1 - R3. Pozwala to na rezygnację z zastosowania drogiego obwodu MAX232. Jako U2 musi być użyty 74HC04 lub 74HC14.
    Przełączanie nadawanie-odbiór odbywa się za pomocą tranzystora T1, oporniki R4, R5, kondensator C3 i dioda D4 stanowią układ zabezpieczający, którego zadaniem jest wyłączenie nadajnika po upływie 60 s. Jest to ważne w przypadku zawieszenia się programu.
    Sygnały logiczne na akustyczne i odwrotnie (modulacja i demodulacja) zamienia obwód scalony TCM3105 pracujący w używanym na UKF standardzie BELL202 (wybór standardu dokonywany jest przez odpowiednie połączenia nóżek 2, 5, 12 i 13).
    Częstotliwość zegarowa generowana jest za pomocą kwarcu X1 (wraz z kondensatorami C4 i C5) i wynosi 4,43 MHz, jest więc równa częstotliwości podnośnej koloru w systemie TV PAL.
    Sygnał m.cz. na wejście mikrofonowe podawany jest przez elementy R15, C7, R11, R12 i C8. Wartość opornika R12 jest stosunkowo duża dla uniknięcia przydźwięku. W przypadku wystąpienia kłopotów z wysterowaniem może on być zmniejszony. Potencjometr R11 służy do regulacji wysterowania, a więc dewiacji.
    Posiadacze radiostacji typu FT 470 i pokrewnych muszą także podłączyć do układu elementy R16 i T2, ponieważ sygnał wyjściowy modemu ulega w radiostacji zmieszaniu z sygnałem odbieranym i powoduje zakłócenia. Niektóre radiostacje przenośne nie mają osobnego wejścia PTT i wymagają podłączenia wejścia mikrofonowego (stałoprądowo) do masy dla przejścia na nadawanie. Do tego celu służy opornik R14. Może on też pozostać w układzie nawet gdy radiostacja posiada oddzielne wejście PTT.
    Dzielnik oporowy R7 i R8 ustala próg reakcji na odebraną podnośną, a prawidłowe rozpoznanie poziomów zależne jest od napięcia panującego na nóżce 7 (ustalanego potencjometrem R6).
    Sygnał m.cz. z wyjścia mikrofonowego podawany jest przez dzielnik oporowy R9, R10 i kondensator C6 na wejście obwodu TCM3105. W niektórych rozwiązaniach modemów używany jest dodatkowo ogranicznik diodowy. Nie jest on jednak niezbędny, ponieważ napięcia 2 - 3 V nie powodują jeszcze przesterowania układu TCM3105. Dzielnik m.cz. pobiera tylko ok. 10 uA prądu i nie obciąża zbytnio nawet wysokoomowych wyjść odbiornika. Schemat modemu przedstawiono na rysunku 3.4.

    [rys. 3_04]

    Konstrukcja modemu może być dowolna, na płytce drukowanej lub dziurkowanej, należy tylko zwrócić uwagę na dobre połączenie masy, a kwarc X1 wraz z kondensatorami C4, C5 powinien znajdować się w pobliżu obwodu TCM 3105. Sygnały akustyczne podłączone są do pięcionóżkowego gniazdka diodowego (podobnie jak w zwykłych kontrolerach TNC), a po stronie złącza RS-232 zastosowano dziewięcionóżkowy wtyk leżący.
    Modem może być połączony bezpośrednio z komputerem lub przez kabel. W przypadku zastosowania 9-nóżkowego gniazdka zamiast wtyku ulega zmianie numeracja nóżek.

Tabela połączeń (uwaga: znaczenie nóżek różni się od standardu RS-232):

Sygnał Wtyk 25 nóżkowy Wtyk 9 nóżkowy Znaczenie
DTR 20 4 dane nadawane +/- 10 V
RTS 4 7 PTT akt. HI, -10V=RX, +10V=TX
CTS 5 8 dane odbierane, wystarczy poziom TTL
GND 7 5 masa
TXD 2 3 wyjście taktu do zasilania

    Obwód TCM3105 powinien być osadzony w podstawce. W zależności od użytego typu radiostacji oporniki R14 oraz R16 i tranzystor T2 mogą być zbędne i można z nich zrezygnować. Pozostawienie ich w układzie nie jest szkodliwe.

6.2. SPIS CZĘŚCI


U1            TCM3105 (Texas Instruments)
U2            74HC04 lub 74HC14 (koniecznie z serii HC !)
U3            78L05 lub w miarę potrzeby LP2950CZ
T1, T2        BC548 lub dowolny uniwersalny tranzystor krzemowy
D1-D4         1N4148 lub dowolna uniwersalna dioda krzemowa
Q1            Kwarc PAL, 4,43361 MHz
C1            100 uF/16V stojący, możliwie mały
C2, C3        10 uF/16V stojący
C4, C5        33 pF, ceramiczny, odstęp nóżek 2,5 mm
C6-C9         100 nF foliowy, odstęp nóżek 5 mm
R1,R2,R4,R12  100 k
R3, R14       2,2 k
R5            3,3 M
R7            15 k
R8            33 k
R9, R10       100  (patrz tekst)
R13, R15      10 k
R16           22 k
R6            50 k, potencjometr montażowy leżący
R11           10 k, potencjometr montażowy leżący
Wtyk 9-nóżkowy sub-D, leżący
Wtyk diodowy.


3.6.3 URUCHOMIENIE I STROJENIE

    Po zlutowaniu układu dobrze jest poddać go kontroli optycznej, a następnie usunąć ewentualne zwarcia, które mogłyby doprowadzić do uszkodzenia komputera. Następnym krokiem jest połączenie modemu z komputerem i uruchomienie programu L2 (w przypadku korzystania z programu BayCom). Jest to konieczne, ponieważ dopiero po odpowiednim wysterowaniu wyjść TxD, RTS i DTR modem jest zasilany (po usunięciu diod D1-D3 można zasilać go z zasilacza zewnętrznego lub baterii).
    W pierwszej fazie nie jest konieczne połączenie modemu z radiostacją.
- Pierwszym krokiem jest kontrola napięcia zasilania. Jeżeli napięcie na nóżce 14 obwodu U2 wynosi 5 V +/- 0,2 V w stosunku do masy można przystąpić do zestrajania układu. Wyższe napięcie może spowodować uszkodzenie obwodu TCM3105. (Można też przeprowadzić pierwszą probę bez układu TCM3105 dla uniknięcia poważnej straty, a dopiero po doprowadzeniu napięcia zasilania do prawidłowej wartości odłączyć modem i włożyć obwód TCM3105). W przypadku zbyt niskiego napięcia należy skontrolować jego wartość na wejściu stabilizatora U3 - powinna ona wynosić przynajmniej 7,5 V.
    Jeżeli napięcie jest niższe należy:
- skontrolować kierunek włączenia diod D1-D3.
- jeżeli mimo to napięcie ma wartość 5 - 7,5 V, spowodowane jest to zbyt niskim napięciem wyjściowym na łączu RS-232. Konieczne jest wtedy zastosowanie zasilacza zewnętrznego albo akumulatora lub modyfikacja układu.
a) Przy napięciu przekraczającym 6 V można zastosować stabilizator o niskim spadku napięcia np. LP2950CZ lub podobny.
b) Zamiast obwodu U3 można zastosować układ stabilizatora na diodzie zenera 5,1 V lub 4,7 V.
Strojenie: za pomocą potencjometru R6 należy ustawić napięcie 2,7 V na nóżce 7 obwodu U1. W przypadku wystąpienia trudności w dekodowaniu sygnału można dokonać niewielkiej korekty.
    Właściwe wysterowanie nadajnika (dewiacja) ustawiane jest za pomocą potencjometru R11. W tym celu należy dobrać dłuższy czas TXDELAY i nadając próbne pakiety nienumerowane (UI) zrównać siłę głosu własnej transmisji z innymi słyszanymi sygnałami. Zbyt duży poziom sygnału może doprowadzić do przesterowania i powstania zniekształceń nieliniowych (oraz zakłóceń w sąsiednich kanałach). Po dokonaniu obu tych regulacji można przystąpić do próbnych łączności.

3.6.4. CYFROWA BLOKADA SZUMÓW MODEMU BAYCOM

    Program Baycom nie sprawdza stanu wejścia DCD, dlatego też blokada szumów odbiornika musi być zamknięta przy braku sygnału. Zbyt długi czas reakcji blokady szumów (jest to słaba strona wielu typów radiostacji przenośnych) może spowodować obcinanie początków pakietów i konieczność wielokrotnych powtórzeń. W takim przypadku może być konieczne zastosowanie elektronicznej blokady szumów w modemie, co pozwala na pracę z otwartą blokadą szumów.
    Detekcji sygnału podnośnej dokonuje pętla synchronizacji fazy na obwodzie XR2211, a jej wyjście informujące o zasynchronizowaniu się zwiera do masy przewód RxD lub jest wysokoomowe i pozwala na przepuszczenie sygnału RxD do komputera. W tym celu konieczne jest włączenie opornika 1 k pomiędzy nóżkę 8 obwodu U1 i nóżkę 5 obwodu U2.
    Pobór prądu przez układ XR2211 leży w granicach 4 - 6 mA. W uładzie zastosowano typowe wartości elementów.
    Schemat układu blokady szumów przedstawiono na rysunku 3.5.

    [rys. 3_05]


3.6.5 SPIS CZĘŚCI

Oporniki: 1 k, 2 x 22 k, 43 k, 100 k, 470 k, 510 k,
potencjometr: 10 k,
kondensatory: 2,2 nF, 4,7 nF, 22 nF, 2 x 100 nF, 150 nF,
obwód scalony: XR2211.



Wydanie z dn. 20.03.1999.

© Prawa autorskie Krzysztof Dąbrowski, OE1KDA.