D1.3. UKŁADY POMOCNICZE



D1.3.1. WSKAŹNIK SIŁY ODBIORU

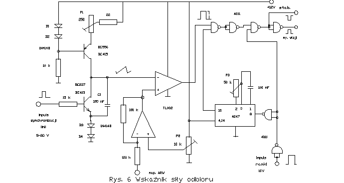
  W systemie telewizji amatorskiej z modulacją amplitudy pożyteczne może być posiadanie wskaźnika siły sygnału. Jedną z możliwości jest zainstalowanie w odbiorniku miernika wskazującego napięcie automatycznej regulacji wzmocnienia. Inną - wyświetlanie siły sygnału na ekranie odbiornika. Przedstawiony niżej układ pozwala na wyświetlanie wskaźnika w postaci paska na ekranie odbiornika. W układzie tym tranzystor T1 pracuje jako źródło prądowe ładujące kondensator C1. Okres czasu ładowania kondensatora wynosi ok. 60 ľs. Tranzystor T2 rozładowuje kondensator w momencie wystąpienia impulsu synchronizacji linii. Na kondensatorze C1 występuje więc napięcie piłokształtne, którego wartość, dzięki zastosowaniu diod D3 i D4, nie spada poniżej 1,4 V. Napięcie to podane jest na wejście wzmacniacza operacyjnego pracującego w układzie komparatora. Na drugie z wejść komparatora doprowadzone jest napięcie kluczowanej automatycznej regulacji wzmocnienia (napięcie regulujące wzmocnienie głowicy w.cz.). Napięcie to wynosi w przypadku braku sygnału odbieranego od 6 do 9 V i odpowiednio mniej w przypadku silniejszych sygnałów. Na wyjściu komparatora otrzymywany jest impuls prostokątny o długości zależnej od wartości napięcia automatyki, a więc i od siły odbieranego sygnału. Sygnał paska kluczowany jest dodatkowo za pomocą impulsu wyjściowego przerzutnika monostabilnego 4047, wyzwalanego za pomocą impulsu synchronizacji pionowej, żeby nie zajmował całego obrazu, a jedynie jego górną część. Grubość paska zależna jest od długości impulsu wyjściowego przerzutnika. W celu przesunięcia początku impulsu w linii można zastosować prosty układ opóźniania impulsu synchronizacji linii.

    [rys. d1_06]


D1.3.1.1. SPIS CZĘŚCI

oporniki: 22, 10 k, 15 k, 2 x 100 k,
potencjometry: 250, 10 k, 50 k,
kondensatory: 2 x 100 nF,
diody: 4 x 1N4148,
tranzystory: BC556 (BC415), BC237 (BC413),
obwody scalone: TL082, 2 x 4011, 4047.

D1.3.2. TRANSMISJA DŹWIĘKU DWUKANAŁOWEGO

    W przypadku transmisji dźwięku dwukanałowego lub sygnałów stereofonicznych druga z częstotliwości nośnych różni się od częstotliwości nośnej wizji o 5,742 MHz. W przypadku przedstawionego powyżej nadajnika z formowaniem sygnału na częstotliwości pośredniej częstotliwość pracy modulatora wynosi 33,157 MHz. Odbiornik TV musi być oczywiście wyposażony w dwa tory fonii o częstotliwościach środkowych wynoszących 5,5 MHz i 5,742 MHz. Przed zmieszaniem z sygnałem wizji oba sygnały foniczne powinny być zsumowane ze sobą. Przykładowy stopień sumujący przedstawiono na rysunku 7. Stopień ten może być także zastosowany w układach telewizji FM w celu zsumowania sygnałów o częstotliwościach 5,5 MHz i 5,742 MHz. Dla utrzymania stałego odstępu częstotliwości podnośnych fonii w stosunku do częstotliwości nośnej wizji i między sobą korzystne byłoby zastosowanie układów podstrajania częstotliwości lub stabilizacji za pomocą pętli synchronizacji fazy.

    [rys. d1_07]

    Podobnie jak w przypadku radiofonii stereofonicznej sygnały akustyczne obu kanałów mieszane są ze sobą, aby umożliwić odbiór za pomocą odbiorników wyposażonych tylko w jeden kanał fonii. Zasada mieszania sygnałow akustycznych stosowana w telewizji programowej przedstawiona jest na rysunku 8. Matryce sumujące różnią się od układów matryc stosowanych w radiofonii stereofonicznej.

    [rys. d1_08]


D1.3.2.1. SPIS CZĘŚCI

Oporniki: 2 x 43, 39, 51, 82, 150, 2 x 15 k,
potencjometry: 2 x 50, 680,
kondensatory: 2 x 1 nF, 10 nF,
tranzystor: BF191.



Wydanie z dn. 20.03.1999.

© Prawa autorskie Krzysztof Dąbrowski, OE1KDA.