10.5. NADAJNIKI TV-FM


  Wbrew obawom niektórych czytelników nadajniki telewizyjne FM są stosunkowo proste układowo i stanowią wdzięczne pole działania dla majsterkowiczów. Dość znaczna szerokość pasma sygnału TV FM pozwala na użycie nadajników samowzbudnych. Dwu- lub trzystopniowy nadajnik o mocy od kilkuset mW do 1 W zawierający generator pracujący na częstotliwości wyjściowej jest łatwy w konstrukcji i wystarcza do prowadzenia łączności na niewielkie odleglości. Ograniczona liczba kanałów pozwala także na konstruowanie nieskomplikowanych nadajników sterowanych kwarcem. W odróżnieniu od nadajników fonicznych na niższe zakresy UKF zbędne są tu układy syntezerów, sterowanie mikroprocesorowe, setki pamięci, dodatkowe kodery i dekodery DTMF, CTCSS itd., słowem wszystko to w czym trudno nam amatorom dorównać konstrukcjom fabrycznym. Rozwiązania nadajników pracujących bezpośrednio na częstotliwości wyjściowej zaprzeczają jednocześnie obowiązującemu dla emisji wąskopasmowych "prawu": "długość toru nadawczego jest odwrotnie proporcjonalna do długości fali".
    Prostota układów nadawczych nie oznacza jednak, że mogą być one konstruowane przez początkujących amatorów. Stosunkowo wysokie częstotliwości pracy wymagają pewnego doświadczenia konstruktorskiego w zakresie UKF, zastosowania odpowiednich podzespołów i materiałów, np. płytek drukowanych z małostratnego dielektryka, bezindukcyjnych kondensatorów ceramicznych o niskich stratach, bezindukcyjnych oporników itd.
    Modulacja FM charakteryzuje się zyskiem szerokopasmowym zależnym od indeksu modulacji. W amatorskiej TV FM można w przypadku odbioru powyżej progu ograniczania liczyć się z zyskiem rzędu 25 - 30 dB w stosunku do modulacji AM. Zysk ten oznacza możliwość zastosowania nadajników o niższej mocy wyjściowej, aniżeli byłoby to konieczne dla emisji AM w celu uzyskania poprawnego obrazu.
    Nadajnik TV może być uzupełniony o wzmacniacz o mocy kilku do kilkudziesięciu W, zależnie od częstotliwości pracy. We wzmacniaczach mocy na pasmo 23 cm stosuje się często gotowe moduły hybrydowe. Moduł M 57762 firmy Mitsubishi dostarcza mocy wyjściowej 20 W przy napięciu zasilania 15 V i mocy sterującej ok. 0,5 W. Moduły te mogą być łączone równolegle dla uzyskania większej mocy. Zasadniczą zaletą modułów hybrydowych jest to, że zawierają one układy dopasowujące impedancję tranzystorów do źródła sterującego i do anteny (50 omów). Pozwala to na znaczne uproszczenie projektowania i strojenia wzmacniaczy i zmniejsza ryzyko uszkodzenia modułu wskutek niedopasowania w trakcie uruchamiania wzmacniacza.
    Oczywiście układy wzmacniaczy mocy mogą być dowolne, mogą to być więc układy tranzystorowe lub dla większych mocy - lampowe, zależnie od finansów i możliwości zaopatrzeniowych konstruktora.
    Stosunkowo (w porównaniu z innymi zakresami częstotliwości) małe moce nadajników nie powinny wywrzeć fałszywego wrażenia, że nadajniki TV są jedynie zabawką dla entuzjastów QRP i czymś niepoważnym w oczach posiadaczy licencji wyższych klas. Mała długość fali pozwala na uzyskanie niewielkim nakładem zysków antenowych o jakich nawet nie mogą marzyć operatorzy pracujący w zakresie np. fal krótkich. Anteny o zysku 25 - 30 i więcej dB nie są rzadkością, a uzyskiwane za ich pomocą efektywne moce promieniowania (ERP) nie mogą być lekceważone. Przykładowo nadajnik o mocy 5 W w połączeniu z anteną o zysku 30 dB daje efektywną moc promieniowania 5000 W ERP. Przykład ma jedynie zilustrować rzędy wielkości z jakimi mamy do czynienia, dlatego też pomijam wpływy strat w kablu antenowym i inne niekorzystne czynniki.
    Duże koncentracje energii w stosunkowo wąskiej wiązce promieniowania wymagają od operatorów zachowania pewnych zasad bezpieczeństwa. Należy bezwzględnie unikać przebywania we wiązce promieniowania anteny i patrzenia w jej kierunku w czasie, gdy nadajnik jest włączony. Wpływ energii w.cz. na organizmy żywe jest jeszcze mało zbadany (najbardziej znane są skutki termiczne), niemniej w miarę wzrostu częstotliwości i koncentracji energii rośnie ryzyko uszkodzenia delikatnych tkanek organizmu, np. oczu. Nie mam zamiaru nikogo straszyć (fałszywych proroków specjalizujących się w straszeniu i tak przybywa szybciej niż moglibyśmy sobie tego życzyć), chciałbym jedynie zachęcić do kierowania się zdrowym rozsądkiem w trakcie prób i ekperymentów.

10.5.1. NADAJNIK NA PASMO 23 CM

    Przykładem rozwiązania nadajnika - wzbudnicy FM na pasmo 23 cm jest układ z rysunku 10.7a. Stopień generatora modulowanego częstotliwościowo zbudowany jest na typowych podzespołach pracujących w zakresie UHF. Jako diody pojemnościowe wykorzystane są BB405G, również tranzystor jest typem spotykanym w układach telewizyjnych. Kondensator 100 pF izoluje diody pojemnościowe od napięcia kolektora, jednocześnie jego końcówka stanowi indukcyjność obwodu rezonansowego. Punkt pracy tranzystora ustalony jest za pomocą oporników 200 omów i 10 k. Graniczna częstotliwość pracy układu wynosi 2,2 GHz. Dla częstotliwości pracy w paśmie 23 cm zakres przestrajania przy napięciach 0 - 24 V równy jest ok. 500 MHz. Moc wyjściowa stopnia zmienia się z około 12 mW dla częstotliwości 1 GHz do około 5 mW dla częstotliwości 1,5 GHz. Obwód scalony SP5060 w połączeniu z generatorem VCO stanowi całkowity układ syntezera częstotliwości z pętlą synchronizacji fazy (PLL). Obwód SP5060 zawiera układ komparatora fazy oraz dzielniki częstotliwości o stosunku podziału 1 : 256 wraz z przedwzmacniaczem. Napięcie wyjściowe komparatora fazy dostraja generator VCO do częstotliwości synchronizacji przez tranzystor T2. Częstotliwość kwarcu musi być 256 razy mniejsza od częstotliwości wyjściowej generatora VCO. Według danych katalogowych firmy Plessey dopuszczalny zakres pracy syntezera wynosi od 300 MHz do 2 GHz. Zastosowany w nim stosunek podziału częstotliwości powoduje, że dla częstotliwości pracy 1270 MHz konieczne jest zastosowanie kwarcu na częstotliwość 4,9609375 MHz.
    Oczywiście możliwe jest zastąpienie obwodu SP5060 przez jakąkolwiek inną kombinację osiągalnych (tańszych) dzielników częstotliwości i komparatora fazy. Stopień separujący zbudowany na scalonym obwodzie mikrofalowym MSA0404 dostarcza ok. 20 mW mocy w yjściowej. Zastosowanie obwodu nowszego typu MSA1104 pozwala na osiągnięcie mocy wyjściowej 50 mW. Dla napięcia zasilania równego 12 V wzmocnienie układu wynosi 9 dB przy poborze prądu 60 mA. Konieczne jest więc przełączenie zasilania na wejście stabilizatora na stronę 12 V i wymiana opornika ze 100 omów na 120 omów. Szczegółowy schemat generatora VCO i układu pętli przedstawiono na rysunku 10.7b.

    [rys. a_07a]

    [rys. a_07b]


10.5.1.1. SPIS CZĘŚCI

Tranzystory: BC109B, BFR96,
obwody scalone: MSA0404 (MSA1104), SP5060, 78L09, 78L05,
diody: 2 x BB405G, 2 x BA282,
kondensatory: 90 pF (trymer foliowy), 4,7 pF (trapezowy), 4,7 pF (SMD), 100 nF, 470 nF, 10 uF/16V (tantalowy), 33 uF/35V,
kondensatory ceramiczne: 1 pF, 4,7 pF, 47 pF, 2 x 100 pF, 12 x 1 nF, 1,8 nF,
oporniki: 18, 47, 2 x 75, 2 x 100, 3 x 220, 300, 6 x 1 k, 3 x 10 k, 33 k,
potencjometry: 2 x 100,
dławik: 10 ľH,
kwarc w obudowie HC-18U lub HC-25-U na częstotliwość równą 1 : 256 częstotliwości nadajnika.

10.5.1.2. KONSTRUKCJA I URUCHOMIENIE

    Układ wzbudnicy powinien być skonstruowany na płytce z laminatu epoksydowego o grubości ok. 1,5 mm pokrytego z obu stron folią miedzianą. Całość jest zamknięta w blaszanej obudowie ekranującej. Korzystne, chociaż nie konieczne byłoby posrebrzenie płytki. Obowiązują tu zresztą ogólnie znane zasady montażu układów pracujących na tak wysokich częstotliwościach. Długość końcówki kondensatora 100 pF stanowiącej indukcyjność obwodu rezonansowego wynosi 9 mm, a sam przewód jest zgięty w połowie pod kątem prostym. Końcówki pozostałych elementów powinny być możliwie jak najkrótsze, aby nie wprowadzały pasożytniczych indukcyjności.
    Dławik Dł1 ma indukcyjność 10 ľH, dławiki Dł3 i Dł4 składają się z czterech zwojów drutu miedzianego o średnicy 0,3 mm w emalii nawiniętego na perełce ferrytowej o średnicy 3 mm. Dławik Dł2 stanowi przewód przeciagnięty przez sześcio-otworowy rdzeń UKF-owy. Trymer 90 pF jest trymerem foliowym, a większość kondensatorów krążkami ceramicznymi. Potencjometry P1 i P2 umożliwiają ustawienie pożądanej dewiacji częstotliwości odpowiednio dla sygnałow wizji i podnośnej dźwięku. Uruchomienie układu jest stosunkowo proste, a prawidłowo skonstruowany nadajnik wymaga jedynie kontroli częstotliwości wyjściowej i mocy. Sygnału podnośnej fonii może dostarczyć prosty generator LC pracujący na częstotliwości 5,5 MHz do 7,5 MHz i modulowany częstotliwościowo.

10.5.1.3. MODYFIKACJA NADAJNIKA DO PRACY W PAŚMIE 13 CM

    Zasadniczymi zmianami w stosunku do układu pracującego w paśmie 23 cm jest zastąpienie obwodu dzielników i komparatora fazy przez obwód SP5070 (firmy Plessey) pracujący w zakresie od 300 do 2500 MHz i rozbudowa wzmacniacza wyjściowego. Oczywiście obwód SP5070 może być użyty także w nadajniku pracującym w zakresie 23 cm. We wzmacniaczu wyjściowym pracują dwa scalone wzmacniacze mikrofalowe firmy Avantek: MSA0885 i MSA1104. Wypadkowe wzmocnienie układu wynosi ok. 20 dB, a moc wyjściowa waha się od 20 mW do 50 mW w zakresie częstotliwości pracy od 1,9 do 2,5 (GHz). Obwód SP5070 zawiera dzielnik częstotliwości przez 256, dlatego też np. dla częstotliwości pracy 2335 MHz częstotliwość kwarcu powinna wynosić 9,1210938 MHz. Całość układu może być zmontowana na dwustronnej płytce drukowanej z laminatu o odpowiednio małej stratności i z uwględnieniem zasad montażu mikrofalowego. W razie możliwości zalecane jest użycie elementów przeznaczonych do montażu powierzchniowego (SMD). W sprzęgaczu na wyjściu generatora VCO zastosowano indukcyjności doprowadzeń obu oporników 10 W. Długość częsci równoległej do płytki wynosi 4 mm, a części prostopadłej 1,5 mm. Dławik w emiterze tranzystora wykonany jest przez nawinięcie drugiego wyprowadzenia opornika, tak aby otrzymać jeden zwój o średnicy 3 mm. Schemat ideowy zmodyfikowanego nadajnika przedstawiony jest na rysunku 10.7c, schematy układów VCO i pętli synchronizacji fazy - na rysunku 10.7d.

    [rys. a_07c]

    [rys. a_07d]


10.5.1.4. SPIS CZĘŚCI

Tranzystory: BC848C, BFR96a,
obwody scalone: MSA0885, MSA1104, SP5070, 78L09, 78L05,
diody: 2 x BB505G, 2 x 1N4148,
kondensatory: 90 pF (trymer foliowy), 100 nF, 470 nF, 3 x 1 uF, 10 uF/16V (tantalowy), 22 ľF/35V,
kondensatory ceramiczne: 1 pF, 4 x 4,7 pF (SMD), 47 pF, 100 pF, 220 pF, 11 x 1 nF, 1,8 nF,
oporniki: 2 x 10, 18, 47, 2 x 75, 100, 2 x 120, 3 x 220, 300, 6 x 1 k, 3 x 10 k, 33 k,
potencjometry: 2 x 100,
dławik: 10 uH,
kwarc w obudowie HC-18U lub HC-25-U na częstotliwość równą 1 : 256 częstotliwości nadajnika.

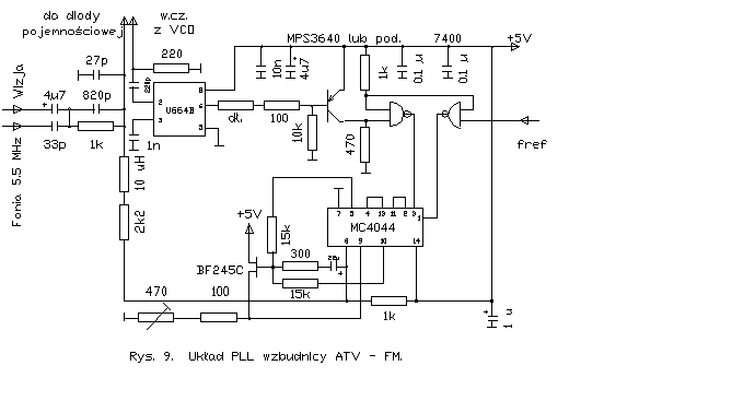
10.5.2. NADAJNIK NA PASMO 13 CM

    Wybór niższej częstotliwości pracy generatora VCO umożliwia wykorzystanie w układzie PLL tańszych i łatwiej dostępnych elementów, a zwłaszcza dzielnika częstotliwości. Przy częstotliwościach ok. 600 MHz możliwe jest zastosowanie dzielnika U664B o stosunku podziału 1:64. Częstotliwość odniesienia pętli wynosi wówczas od 9 MHz do 10 MHz, dzięki czemu w uładzie dyskryminatora fazy może pracować popularny obwód scalony MC4044 firmy Motorola. Na rysunku 10.8 przedstawione jest przykładowe rozwiązanie nadajnika na pasmo 13 cm. Częstotliwość pracy generatora VCO wynosząca 583,75 MHz jest podwajana w następnym stopniu dla uzyskania sygnału o częstotliwości 1167,5 MHz, który po wzmocnieniu we wzmacniaczu mocy doprowadzony jest do powielacza waraktorowego dostarczającego do anteny sygnału o częstotliwości roboczej 2335 MHz. Częstotliwość odniesienia wynosząca w tym układzie 9,121 MHz pozwala na zastosowanie w generatorze odniesienia kwarcu na pasmo CB (27 MHz). Sam generator częstotliwości odniesienia może być zbudowany na bramkach TTL 7400 (nie zalecany jest tu układ 74LS00). W nadajniku na pasmo 23 cm częstotliwość pracy VCO powinna wynosić 635 MHz, co daje częstotliwość odniesienia 9,9218 MHz.
    Ze względu na tłumienie kabla antenowego korzystne jest umieszczenie powielacza waraktorowego (w wersji 13 cm) w bezpośrednim sąsiedztwie anteny.

    [rys. a_08]

    Rysunek 10.9 przedstawia rozwiązanie najważniejszej części nadajnika - układu synchronizacji fazy (PLL). Wymagania stawiane VCO nie są zbyt wysokie, powinien on dostarczać od kilku do ok. 10 mW mocy, a zalecana przez autora czułość przestrajania wynosi ok. 3 MHz/V. Stopień dzielnika częstotliwości (IC1) zrealizowany jest zgodnie z rozwiązaniem podanym przez producenta. Włączony na wyjściu dzielnika tranzystor zapewnia uzyskanie sygnału o poziomach TTL. Następująca po nim bramka 7400 jest już tylko separatorem. Również sygnał odniesienia podawany jest do dyskryminatora fazy przez bramkę separującą. Generator odniesienia nie wymaga w zasadzie szczególowego omówienia. Możliwe są tu dowolne rozwiązania, np. generator zbudowany na pozostałych dwóch bramkach NAND. Kondensator dostrojczy właczony w szereg z kwarcem pozwala na drobną korekcję częstotliwości generatora.
    Sygnały modulujące VCO (wizja i podnośna fonii) mieszane są z sygnałem regulacji z dyskryminatora fazy na wyjściu filtru dolnoprzepustowego. Charakterystyka przenoszenia filtru musi być odpowiednio dobrana, aby nie zostały one skompensowane przez sprzężenie zwrotne w pętli. Jeżeli jako najniższą częstotliwość sygnału wizyjnego przyjąć częstotliwość ramki - 50 Hz (składowa stała może być odtworzona za pomocą odpowiedniego układu diodowego), a jako najwyższą dyskretną - częstotliwość podnośnej koloru 4,43 MHz wówczas praktyczna szerokość pasma wizji wynosi ok. 4,5 MHz (od 50 Hz wzwyż). Częstotliwość podnośnej fonii wynosi 5,5 MHz. Dlatego też częstotliwość graniczna układu PLL może wynosić jedynie 50 Hz. Jednocześnie częstotliwości powyżej 6 lub 6,5 MHz powinny być stłumione, aby nie powodować dodatkowych zakłoceń. Dokonane jest to za pomocą dodatkowego filtru o częstotliwości granicznej 6,5 MHz włączonego bezpośrednio przed diodą waraktorową. W torze wizji powinien być zastosowany podany powyżej znormalizowany układ preemfazy. W układzie wzmacniacza wizji można zastosować obwód scalony ľA733 lub NE 592. Regulacja dewiacji częstotliwości odbywa się przez zmianę wzmocnienia toru wizji. Szerokość pasma wizji może być też dodatkowo ograniczona do 5 MHz. W przypadku zastosowania innej częstotliwości podnośnej fonii (np. 6,5 MHz) częstotliwość graniczna pierwszego filtru dolnoprzepustowego powinna być odpowiednio wyższa. Korzystne jest też włączenie w torze fonii filtru zaporowego na częstotliwość 15 kHz, eliminującego zakłócenia pochodzące od sygnału odchylania linii monitora lub odbiornika TV. W torze akustycznym stosowana jest standardowa preemfaza o stałej czasu 50 ľs.

    [rys. a_09]


10.5.2.1. SPIS CZĘŚCI

Oporniki: 2 x 100, 220, 300, 3 x 1 k, 2,2 k, 2 x 15 k,
potencjometr: 470,
kondensatory: 27 pF, 33 pF, 220 pF, 820 pF, 2 x 100 nF, 1 uF, 4,7 uF, 22 uF,
tranzystory: BC245C, MPS3640,
obwody scalone: U664B, MC4044.

10.5.3. SAMOWZBUDNY NADAJNIK MAŁEJ MOCY NA PASMO 23 CM

    Trzystopniowy nadajnik samowzbudny (rys. 10.10) dostarcza mocy 450 mW. Jest on modulowany częstotliwościowo za pomocą złożonego sygnału wizji i fonii doprowadzonego przez dławik w.cz. do diody pojemnościowej. Równolegle poprzez opornik 1 k doprowadzone jest napięcie stałe (kilka - 12 V) służące do dostrojenia nadajnika. Drugi stopień nadajnika jest wzmacniaczem sterującym zrealizowanym na tranzystorze BFR90. Stopień końcowy na tranzystorze BFG34 dostarcza do anteny mocy 450 mW. Emiter tranzystora mocy zablokowany jest do masy za pomocą ceramicznego kondensatora trapezowego. Jako kondensatorów blokujących napięcie zasilania należy użyć kondensatorów ceramicznych o odstępie końcówek 2,5 mm. Wszystkie elementy w układzie powinny mieć jak najkrótsze wyprowadzenia. Staranny i stabilny montaż układu pozwala na zapewnienie termicznej stabilności częstotliwości w zakresie 15 - 40 kHz/stp C. Nadajnik zmontowany jest na płytce drukowanej z dwustronnego laminatu umieszczonej w obudowie ekranującej. Płytka drukowana przedstawiona jest na rysunku 10.11. Jej druga strona jest w całości pokryta miedzią i stanowi masę układu.
    Do zestrojenia nadajnika konieczny jest licznik częstotliwości pokrywający zakres 23 cm i miernik mocy w.cz. Licznik częstotliwości powinien być sprzężony z nadajnikiem za pomocą petli o średnicy 1 cm wykonanej z drutu i umieszczonej w poblizu generatora. Zmieniając napięcie zasilające diodę pojemnościową w zakresie do 12 V powinno się uzyskać zakres przestrajania od 1240 do 1290 MHz. Następnie należy za pomocą trymera 10 pF sprzęgającego generator ze stopniem sterującym zestroić układ w celu otrzymania maksymalnej mocy wyjściowej. Jego wartość ma oczywiście wpływ na częstotliwość pracy generatora, dlatego też należy skorygować jego dostrojenie. Zabieg ten trzeba powtórzyć kilkakrotnie aż do uzyskania najlepszych wyników. Trymer wyjściowy łączący wzmacniacz mocy z gniazdkiem antenowym służy do regulacji dopasowania do anteny.

    [rys. a_10]

    [rys. a_11]

    [rys. a_11a]


10.5.3.1. SPIS CZĘŚCI

Oporniki: 2 x 10, 56, 100, 470, 560, 1 k, 2 x 2,2 k, 4,7 k,
kondensatory: 2,2 pF, 6,8 pF, 10 pF, 100 pF, 6 x 1 nF, 2 x 1 nF trapezowe,
trymery: 2 x 10 pF,
tranzystory: BFR90, BFR96, BFG34,
diody: waraktorowa BB205, krzemowa dowolnego typu.

10.5.4. WZMACNIACZ MOCY NA PASMO 23 CM

    Jako przykładowe rozwiązanie przedstawiony jest wzmacniacz oparty na module hybrydowym firmy Mitsubisi - M57762. Moduł ten przy mocach sterujących ok. kilkudziesięciu mW dostarcza kilku watów mocy wyjściowej, przy mocach sterujących powyżej 150 mW - ok. 15 W. Sprawność modułu leży w zakresie 30 - 40 %. Możliwe jest też łączenie równoległe dwóch modułów dla uzyskania mocy 40 - 45 W. Jeszcze korzystniejsze jest sprzężenie modułów przez sprzęgacz kierunkowy. Najprostszym rozwiązaniem sprzęgacza jest układ mostkowy wykonany z odcinków kabla koncentrycznego RG179/U. Długość każdego z ramion wynosi 4,1 cm. Zapobiega to ewentualnemu nierównomiernemu rozkładowi obciążenia. Na rysunku 10.12 przedstawiony jest wzmacniacz na pojedyńczym module M57762. Moduł ten znalazł także szerokie zastosowanie w radiostacjach fonicznych (samochodowych i stacjonarnych) na pasmo 23 cm, a moduły o mniejszej mocy (M57787 - 1W) stosowane są w sprzęcie przenośnym. Układ powinien być umieszczony w obudowie ekranującej wykonanej z pobielanej blachy. Nóżki 2, 3 i 4 modułu są zablokowane do masy za pomocą kombinacji kondensatorów trapezowych o pojemności 1 nF umieszczonych bezpośrednio przy obudowie modułu oraz kondensatorów 4,7 nF i kondensatorów tantalowych 10 ľF. Jeżeli wzmacniacz pracuje w zakresie liniowym (SSB, TV-AM) nóżka 3 powinna być dodatkowo zablokowana za pomocą kondensatora tantalowego 47 uF, a nóżka 4 - za pomocą kondensatora 100 ľF.

    [rys. a_12]


10.5.4.1. SPIS CZĘŚCI

Oporniki: 3 x 10 k,
kondensatory: opisane zestawy kondensatorów blokujących, 2,2 pF, 10 nF, 10 uF, 470 uF,
tranzystory: 2 x BC107,
diody: krzemowe dowolnego typu,
moduł: M57762,
obwód scalony: 78S09CV,
gniazdka BNC lub N, odcinki kabla koncentrycznego 50 W, obudowa ekranująca.

10.5.5. TRANZYSTOROWE WZMACNIACZE MOCY NA PASMO 23 CM

    Pierwszy ze wzmacniaczy jest przykładem prostego rozwiązania nie zawierającego drogich i trudniej dostępnych elementów i mającego stanowić inspirację do własnych eksperymentów. Autor rozwiązania DD2LU, opublikowanego w czasopiśmie "TV-Amateur" 88/93 użył w nim tranzystora produkcji rosyjskiej typu KT919A (B). Tranzystory grupy A mogą dostarczać w paśmie 23 cm mocy wyjściowej ok. 4,5 W przy wysterowaniu 1 W, natomiast tranzystory grupy B - mocy ok. 1,2 W przy wysterowaniu 250 mW. Wzmocnienie mocy w obu grupach przekracza 6 dB. Tranzystor ten może być zastąpiony przez inne typy o odpowiednio wysokiej częstotliwości granicznej. Indukcyjności L1 i L2 wykonane są z odcinków sztywnego kabla koncentrycznego (ang. semi-rigid, np. SR-3 firmy Suhner). Żyła środkowa kabla tego typu jest pozłacana lub posrebrzana w zależności od wykonania, ekran wykonany jest w postaci rurki miedzianej a jako izolator używany jest teflon. Kabel ma średnicę 3,5 mm i oporność falową 50 omów. Długość rezonatora wynosi 16 mm. Trymery C1 - C4 są trymerami o pojemności 5 pF i niskiej stratności (najlepiej z izolacją w postaci folii teflonowej, ozn. fabr. "sky"). Kondensatory C5 (100 pF) i C6 (1 nF) są miniaturowymi kondensatorami ceramicznymi w wykonaniu trapezowym. Kondensator przepustowy C7 ma pojemność 1 nF.
    Wzmacniacz zmontowany jest na płytce drukowanej z laminatu pokrytego jednostronnie miedzią o wymiarach 34 x 74 mm i zamknięty w obudowie z blachy pobielanej o wysokości 30 mm. Na środku płytki wycięty jest otwór dla tranzystora. Dławiki L3 i L4 zawierają 3,5 zwoju drutu miedzianego nawiniętego na średnicy 4 mm. Schemat wzmacniacza przedstawiony jest na rysunku 10.13, natomiast jego konstrukcja na rysunku 10.14.

    [rys. a_13]

    [rys. a_14]

    Rysunki 10.15 i 10.16 przedstawiają schemat i konstrukcję wzmacniacza o mocy wyjściowej 2 W w paśmie 23 cm. Użyty w nim tranzystor BFQ68 zawiera połączone równolegle cztery tranzystory umieszczone we wspólnej obudowie SOT-122 (BFQ34 zawierał 2). Do zacisku Ub można podłączyć napięcie polaryzacji bazy z układu 7b. Wzmacniacz pracuje wówczas w liniowym zakresie charakterystyki i może być wykorzystany przy innych rodzajach emisji (telewizja z modulacją AM, fonia SSB). Wzmacniacz wykonany jest na płytce z dwustronnego laminatu o wymiarach 72 x 35 mm umieszczonej w obudowie z białej blachy. Elementy przylutowane są po stronie ścieżek przewodzących, dla tranzystora wycięty jest okrągły otwór. Druga strona pokryta jest w całości miedzią.
    Trymer C1 jest trymerem foliowym o pojemności 22 pF, trymery C2 i C3 mają pojemność 6 pF. Dławiki ćwierćfalowe wykonane są z 6 cm odcinka cienkiego drutu emaliowanego nawiniętego na średnicy 3 mm. Diody D1 i D2 w układzie zasilania bazy służą do termicznej stabilizacji punktu pracy tranzystorów i muszą być umieszczone odpowiednio na obudowach tranzystorów BFQ68 i BD135.

    [rys. a_15]

    [rys. a_16]

    Tranzystory BLW98 (firmy Valvo) i TH598 (Thompson-CSF) mogą dostarczyć na wyjściu 10 W przy wysterowaniu 3 W, NEL1320 81-12 (NEC) - mocy 17 W przy wysterowaniu 4 W i napięciu zasilania 12 - 13,5 V.
    Jak narazie brak jest modułów hybrydowych na wyższe pasma amatorskie, dlatego też w paśmie 13 cm muszą być stosowane tranzystory o odpowiednio wysokiej częstotliwości granicznej.

10.5.5.1. SPIS CZĘŚCI

Wzmacniacz #1:
kondensatory: 100 pF, 1 nF, 1 nF przepustowy,
trymery 4 x 5 pF,
tranzystory: KT919.

Wzmacniacz #2:
oporniki: 0,47, 47, 470, 1,2 k,
potencjometr montażowy: 100,
kondensatory: 3 x 1 nF, 3,3 uF, 100 uF,
trymery 2 x 6 pF, 22 pF,
tranzystory: BFQ68, BD135,
diody: 4 x krzemowe, zenera 5,6 V.

10.5.6. NADAJNIK NA PASMO 10 GHZ

    Jako nadajnika na pasmo 10 GHz można użyć generatora na diodzie Gunna. Modulacja częstotliwości generatora uzyskiwana jest przez zmianę napięcia zasilającego diodę. W zależności od typu diody uzyskiwane są moce rzędu od 10 mW do kilkudziesięciu mW, co w połączeniu z anteną stożkową lub paraboliczną daje efektywne moce promieniowania od kilku do kilkunastu W. Stabilność generatora z diodą Gunna jest zbyt niska do użycia go w systemach z modulacją wąkopasmową FM, a tym bardziej w nadajnikach z modulacją SSB lub telegraficznych, jest ona jednak zupełnie wystarczająca dla szerokopasmowych systemów telewizyjnych. W początkowym okresie rozwoju amatorskiej techniki 10 GHz konstruowane były nadajniki pracujące z szerokopasmową modulacją FM o dewiacji 50 kHz lub 75 kHz, a więc stosowanej w radiofonii programowej. Obecnie w łącznościach fonicznych FM i SSB w tym paśmie stosowane są układy generatorów kwarcowych wraz z ciągiem powielaczy. Zaletą układu opartego na diodzie Gunna jest jego prostota. Generator (a więc i cały nadajnik) składa się z rezonatora wykonanego z odcinka falowodu, w którym umieszczona jest dioda. Bezpośrednio na wyjściu rezonatora może być dołączona antena stożkowa (osiągane są zyski rzędu 20 i więcej dB). Dostrojenie nadajnika do pożądanej częstotliwości dokonywane jest za pomocą śruby dostrojczej wkręconej w ściankę rezonatora. Dla uzyskania pożądanej stabilności częstotliwości konieczna jest dobra stabilizacja napięcia zasilającego diodę i modulator (sygnał wizyjny zawiera składową stałą).
    Rozwój telewizji satelitarnej spowodował pojawienie się szeregu nowych elementów na pasma mikrofalowe. W związku z ich masową produkcją są one stosunkowo łatwo dostępne, a ceny wykazują raczej tendencję zniżkową. Jednym z takich elementów jest rezonator dielektryczny. Rezonatory dielektryczne o kształcie pastylki stosowane są w konwerterach antenowych odbiorników satelitarnych. Częstotliwości ich pracy leżą w zakresie od 9 GHz do 10 GHz, co pozwala na konstrukcję jednostopniowych generatorów i nadajników pracujących w pożądanym zakresie. W odbiornikach satelitarnych stosowane są rezonatory o częstotliwościach pracy 9,70, 10,00 i 10,25 GHz; innymi popularniejszymi częstotliwościami są: 9,10 i 10,50 GHz. Produkowane są również rezonatory pracujące w innych zakresach (np. 2 - 3 GHz). Mogą one być wykorzystane w nadajnikach pracujących w innych amatorskich pasmach mikrofalowych. Zastosowanie rezonatora ceramicznego pozwala na uzyskanie stabilności 20 razy wyższej niż osiągana za pomocą generatora z diodą Gunna. Układ nadajnika jest w dalszym ciągu bardzo prosty - może to być nadajnik jednotranzystorowy na tranzystorze MESFET. Na niższych częstotliwościach można zastosować tranzystory bipolarne. W paśmie 13 cm może to być np. tranzystor BFG65. W zależności od typu użytego tranzystora moc wyjściowa może wynosić 30 - 40 mW lub nawet więcej (sprawność układu wynosi ok. 20 % w porównaniu ze sprawnością 1 - 2 % w przypadku diod Gunna). Sam nadajnik może być wykonany techniką paskową na płytce drukowanej (o odpowiednio niskiej stratności, najlepiej teflonowej), zamknięty w blaszanej obudowie ekranującej i połączony bezpośrenio z anteną stożkową. Nie jest więc on dużo bardziej skomplikowany od nadajnika diodowego, a zapewnia dużo lepsze parametry. Układ przedstawiony na rysunku 10.17 może być wykonany w ten właśnie sposób. Rezonator naklejony jest na płytkę drukowaną między liniami paskowymi L1 i L2 i jest sprzężony z nimi indukcyjnie. Linia paskowa L3 i kondensator C3 stanowią układ dopasowujący do anteny. Modulacja częstotliwości uzyskiwana jest przez zmiany pojemności bramka-źródło tranzystora polowego wywołane zmianami napięcia na bramce. Nie wszyskie typy tranzystorów MESFET pracują tu jednakowo dobrze ze względu na stosunkowo dużą dewiację częstotliwości. Jednym z typów spełniających te wymagania jest tranzystor ATF26836 firmy Avantek. Bramka tranzystora zabezpieczona jest przed szkodliwymi napięciami dodatnimi diodą D1 i opornikiem R1. Układ modulatora jest sprzężony pojemnościowo z generatorem, dioda służy więc jednocześnie do odtwarzania składowej stałej. Na wejściu modulatora zastosowano standardowy układ preemfazy (CCIR 405). Układ ten może być także stosowany do transmisji danych z dużymi szybkościami. Należy wówczas pominąć układ preemfazy. Na wejście układu należy doprowadzić sygnał wizyjny o amplitudzie 1 V.

    [rys. a_17]


10.5.6.1. SPIS CZĘŚCI

Modulator:
Tranzystory: T1, T2 - BC238B,
Obwody scalone: U1 - 78L05,
Oporniki: R1, R2 - 75; R3, R4, R10 - 150; R5 - 22; R6 - 390; R7 - 10 k, R8 - 39 k, R9 - 470; R11 - 680,
Potencjometry: P1 - 100,
Kondensatory: C1 - 1 nF, C2 - 680 pF, C3 - 22 uF/16 V, C4 - 100 nF, C5 - 4,7 uF/25 V, C6 - 1 uF/25 V, C7 - 470 uF/16 V,
Cewki: L1 - 10 uH.

Generator:
Tranzystor: T1 - ATF26836 (Avantek),
Dioda: D1 - dioda krzemowa, długość wyprowadzeń 1 mm,
RD - rezonator dielektryczny 10 GHz do 10,40 GHz o średnicy od 5,5 mm do 6 mm, z konwertera satelitarnego,
Oporniki: R1 - 100 omów SMD (montowany powierzchniowo), R2 - 51 omów SMD, R3 - 10 omów SMD,
Kondensatory: C1 - 1 nF SMD, C2 - 100 nF SMD,
płytka drukowana teflonowa, dwustronna.

10.5.6.2. KONSTRUKCJA I URUCHOMIENIE

    Płytka drukowana generatora przedstawiona jest na rysunku 10.18, a rozmieszczenie elementów na rysunku 10.19. Rzeczywiste rozmiary płytki wynoszą 22 mm x 40 mm. Po wykonaniu obwodu musi być ona posrebrzona dwustronnie. Elementy montowane są na jej powierzchni zgodnie z zasadami montażu mikrofalowego. Całość musi być następnie zamknięta w obudowie ekranującej wykonanej z laminatu pokrytego jednostronnie miedzią. Płytka generatora stanowi dno obudowy i jest nalutowana on odcinek falowodu (np. typu WR 75 lub odpowiednika) zwartego z jednego końca, tak aby antena była wprowadzona do falowodu w odległości 6,5 mm od zwarcia na środku dłuższej ścianki. Długość anteny wynosi 5 mm. Odcinek falowodu stanowiącego dodatkowy rezonator ma długość 25 mm (falowód ma rozmiary wewnętrzne 19,5 x 9,5 mm). Z otwartej strony można dołączyć antenę stożkową. Modulator powinien być także wykonany na płytce drukowanej, jednak jego konstrukcja jest znacznie mniej krytyczna. W trakcie uruchamiania układu należy pamiętać, że tranzystory mikrofalowe są bardzo wrażliwe na przepięcia i należy stosować zasilacz z ograniczeniem prądowym. Pobór prądu wynosi 25 mA do 50 mA.
    Nie należy także włączać generatora przed umieszczeniem rezonatora na płytce. Zmiany poboru prądu wywołane zbliżeniem ręki lub przykrywki do układu są odznaką, że oscylator pracuje prawidłowo. Dla minimalizacji szkodliwego wpływu mikrofal na organizm ludzki należy unikać znajdowania się naprzeciwko wylotu anteny. Do zestrojenia układu konieczne są: odbiornik 10 GHz i częstościomierz lub analizator widma.
    Częstotliwość generatora bez przykrywki powinna być o 100 MHz do 200 MHz niższa od pożądanej częstotliwości pracy dla skompensowania wpływu pojemności pomiędzy rezonetorem i przykrywką. W celu podwyższenia częstotliwości pracy rezonatora należy go ostrożnie oszlifować z jednej strony papierem ściernym o grubości ziarna 220 do 240, najlepiej na mokro. W trakcie szlifowania należy co pewien czas przeprowadzać pomiary częstotliwości generatora. Po zakończeniu szlifowania należy umyć rezonator acetonem. Obniżenie częstotliwości pracy generatora może być dokonane za pomocą płytki ceramicznej lub wykonanej z laminatu, włożonej pomiędzy rezonator a obwód drukowany. Grubość płytki nie powinna przekraczać 1 mm do 1,5 mm. Płytkę ceramiczną można uzyskać z kondensatora krążkowego 1 pF do 6,8 pF po usunięciu wyprowadzeń, lakieru i metalizacji. Najlepszym sposobem umocowania rezonatora jest jego przyklejenie do płytki drukowanej. Dla rezonatorów pracujących w paśmie 13 cm odstęp rezonatora od płytki może być większy i dochodzić do 3 - 4 mm.
    Antena może być wykonana z laminatu pokrytego jednostronnie folią miedzianą. Ma ona kształt ściętego ostrosłupa o podstawie prostokątnej i rozmiarach u wylotu 98 x 85 mm, a od strony rezonatora-falowodu 23 x 10 mm i długości 193 mm. Elementy anteny muszą być zlutowane ze sobą, tak aby strona pokryta folią znalazła się wewnątrz. Zysk anteny wynosi ok. 20 dB. Dla uniknięcia przedostawania się wilgoci do wnętrza nadajnika można umieścić folię teflonową w miejscu połączenia falowodu i anteny.

    [rys. a_18]

    [rys. a_19]


10.5.7. NADAJNIK Z CERAMICZNYM REZONATOREM KONCENTRYCZNYM

    Oprócz rezonatorów pastylkowych produkowane są też ceramiczne rezonatory koncentryczne. Dzięki zastosowaniu ceramiki cyrkonowo-cynowo-tytanowej o dużej przenikalności dielektrycznej uzyskuje się redukcję rozmiarów rezonatora w stosunku do rezonatorów powietrznych. Rezonatory pracujące w zakresie 1 GHz do 1,5 GHz przypominają kształtem większą perełkę ferrytową o średnicy 6 mm, średnicy otworu 2,5 mm i długości od 5 mm do 15 mm. Ścianki rezonatora są napylone na powierzchnię zewnętrzną i powierzchnię otworu wewnętrznego dielektryka. Dla stałej dielektrycznej ceramiki równej 37,8 współczynnik skrócenia wynosi 6,15. Wynika stąd, że ćwierćfalowy rezonator na pasmo 23 cm ma długość ok. 10 mm. Dobroć nieobciążonego rezonatora leży w pobliżu 500, a współczynnik temperaturowy jest równy 3 x 10^6/stopień. Rezonatory takie produkowane są m. in. przez firmę Siemens. Np. rezonator typu B69500-S6025-A115 pracuje na częstotliwości 1150 MHz, a rezonator B69500-S6025-A150 - na częstotliwości 1500 MHz. Po odpowiednim dostrojeniu mogą one być użyte w nadajnikach albo heterodynach odbiorników na pasmo 23 cm. Najłatwiejszym sposobem sprzężenia rezonatora ze stopniem tranzystorowym jest sprzężenie indukcyjne. Dostrojenie dokonywane jest za pomocą niskostratnego trymera włącznego między zewnętrzną i wewnętrzną elektrodę rezonatora. Współczynnik przestrajania wynosi około 100 MHz/pF. Trymer dostrajający powinien być więc dołączony przez kondensator o odpowiednio małej pojemności. Dołączenie w tym miejscu diody pojemnościowej umożliwia modulację częstotliwości nadajnika. W generatorze na pasmo 23 cm (rysunek 10.20) użyty jest rezonator o czętotliwości 1500 MHz. Dla podanych na schemacie pojemności zakres przestrajania wynosi od 1200 MHz do 1380 MHz. Pojemność kondensatora dostrojczego dla częstotliwości 1296 MHz wynosi ok. 1,3 pF, a dla częstotliwości 1152 MHz - 4,3 pF. Użyty w układzie tranzystor BFR90 może dostarczać sygnału o mocy 10 mW. Zmiana częstotliwości generatora nie przekracza 1 MHz przy zmianie napięcia zasilania w zakresie od 9 V do 15 V, a 100 kHz przy zmianie temperatury rezonatora z 20 na 60 stopni. Stabilność układu jest wystarczająca do zastosowania go w nadajniku z modulacją szerokopasmową - do transmisji telewizji lub danych cyfrowych z większymi szybkościami. Jedną z najważniejszych zalet układów z rezonatorami ceramicznymi jest ich prostota.

    [rys. a_20]


10.5.8. MODULATOR DŹWIĘKU

    Przedstawiony układ modulatora dźwięku może być użyty do wysterowania każdego z opisanych nadajników. Sygnał dźwięku moduluje tu generator o częstotliwości 5,5 do 7,5 MHz. O ile w systemie telewizji z modulacją AM stosowana jest częstotliwość różnicowa dźwięku równa 5,5 MHz, o tyle w systemach z modulacją częstotliwości stosowane są także częstotliwości wyższe, zależnie od systemu przyjętego w danym kraju. Możliwa jest także transmisja dźwięku kilkukanałowego lub stereofonicznego. Drugą częstotliwością podnośną fonii jest 5,74 MHz (w systemie CCIR). Układ z rysunku 10.21 jest stosunkowo prostym rozwiązaniem, jest on jednak wyposażony w automatyczną regulację wzmocnienia, pożądaną w warunkach amatorskich, w których odległość operatora od mikrofonu może znacznie się zmieniać. W miarę potrzeby tor m.cz. może być uzupełniony o filtr zaporowy o częstotliwości odchylania linii 15,6 kHz. Najprostszy sposób mieszania sygnałow wizji i dźwięku przedstawiony jest na schemacie nadajnika na pasmo 23 cm. Zamiast wzmacniacza operacyjnego uA 741 można tu użyć poczwórnych wzmacniaczy TL084 (LM384) lub LM 3900 po dokonaniu drobnych zmian w układzie. W układzie użyto tranzystora U310 dostarczającego mocy w.cz ok. 3 mW, można to jednak użyć dowolnego tranzystora polowego np. BF245. Dewiacja powinna wynosić 50 kHz a napięcie sygnału wyjściowego - ok. 1/4 napięcia sygnału wizji.

    [rys. a_21]


10.5.8.1. SPIS CZĘŚCI

T1, T2 - BC109B lub podobne,
T3 - U310,
U1 - LM741,
D1, D2 - AA119 lub podobne, germanowe,
D3 - BB204B,
L1 - cewka 8 uH,
L2 - cewka 1 uH,
stabilizator: 78L09,
oporniki: 220, 2 x 1 k, 6 x 10k, 2 x 100 k,
potencjometr: 10 k,
kondensatory: 3 x 220 pF, 7 x 1 nF, 100 nF, 5 x 2,2 uF, 2 x 4,7 uF, 10 uF (tantalowy).

10.5.9. MODULATOR WIZJI

    Modulator wizji (rysunek 10.22) składa się z układu preemfazy, filtru dolnoprzepustowego LC o częstotliwości granicznej 5 MHz, wzmacniacza na obwodzie NE592 (ľA733), przełącznika polaryzacji sygnału wizyjnego i tranzystorowego stopnia wyjściowego. Stopień preemfazy odpowiadający normie CCIR 405 tłumi niskie składowe sygnału wizyjnego (do 100 kHz) w stosunku do 14 dB, częstotliwości wyższe (powyżej 3 MHz) nie są wogóle tłumione. Zadaniem filtru dolnoprzepustowego jest ograniczenie pasma sygnału wizyjnego w celu uniknięcia zakłóceń fonii i ograniczenie szerokości pasma sygnału w.cz. Tłumienie składowych o częstotliwościach powyżej 5,5 MHz powinno przekraczać 30 dB. Na wyjściu wzmacniacza wizyjnego NE592 otrzymywane są dwa sygnały wizyjne o odwrotnej polaryzacji. Wybór pożądanej polaryzacji sygnału dokonywany jest za pomocą przełącznika na obwodzie 4066. Napięcie wyjściowe wzmacniacza może dochodzić do 3 V wartości międzyszczytowej. Obwód scalony NE592 może być także stosowany we wzmacniaczach wizyjnych odbiorników.

    [rys. a_22]


10.5.9.1. SPIS CZĘŚCI

Oporniki: 2 x 15, 18,7; 47, 56, 4 x 68, 3 x 75, 100, 120, 2 x 220, 300, 330, 2 x 680, 2 x 1 k, 1,5 k, 2 x 2,2 k, 4 x 10 k, 27 k, 56 k, 3 x 100 k,
potencjometr: 1 k,
kondensatory: 1696 pF, 3 x 10 uF, 4 x 100 uF, 1000 uF,
cewka: 9,54 uH,
obwody scalone: NE592 (uA733), 4066,
tranzystory: 4 x BC547B (npn), BC557B (pnp) lub podobne,
dioda: czerwona świecąca,
filtr dolnoprzepustowy 5 MHz (LC).


10.5.10. MODUŁY NADAWCZE

    Oprócz modułów odbiorczych na rynkach krajów zachodnich dostępne są także moduły nadawcze i zestawy do ich konstrukcji. Jako przykłady przedstawiam moduły oferowane przez wymienioną w pierwszej cześci firmę "Schuster RSE Electronic".
    Modulator wizji i fonii "BBA10" charakteryzuje się następującymi parametrami:
- szerokość pasma wizji 5,8 MHz (może ono być ograniczone za pomocą dodatkowego filtru dolnoprzepustowego),
- zakres regulacji amplitudy wizji 45 dB,
- typowa amplituda wyjściowa wizji 0,6 V,
- częstotliwość podnośnej fonii 5,5, MHz z możliwością przestrojenia,
- zakres regulacji amplitudy podnośnej fonii 30 dB (poziom podnośnej fonii powinien być o ok. 13 dB niższy w stosunku do sygnału wizji),
- tłumienie składowych niepożądanych w sygnałe wyjściowym min. 65 dB,
- napięcie zasilania 12-24 V, pobór prądu ok. 35 mA.
    Modulator "BBA20" zawiera podwójny tor fonii i przełącznik sygnałów wizyjnych na wejściu. Oba modulatory przewidziane są do współpracy z opisanymi dalej nadajnikami.
    Nadajnik TV na pasmo 23 cm typu "ATVS2310" charakteryzuje się:
- zakresem pracy 1240 - 1300 MHz z płynnym przestrajaniem za pomocą diody waraktorowej,
- mocą wyjściowa 0,5 W,
- poborem prądu ok. 230 mA przy napięciu zasilania 12-15 V.
    Nadajnik składa się z generatora samowzbudnego modulowanego częstotliwościowo, separatora na mikrofalowym wzmacniaczu scalonym (MMIC) i dwustopniowego wzmacniacza mocy. Obwody selektywne wykonane są w technice drukowanych linii paskowych. Na wyjściu modułu zastosowano gniazdo BNC. Nadajnik może być użyty także do innych celów, np. do szybkiej transmisji danych.
    Nadajnik "ATVS1310" na pasmo 13 cm ma następujące parametry:
- zakres pracy 2320 - 2450 MHz z płynnym przestrajaniem,
- moc wyjściowa 0,3 W,
- napięcie zasilania 12-15 V, pobór prądu 260 mA.
    Dalsze przedstawione moduły mogą stanowić uzupełnienie toru nadajnika.
    Wzmacniacz i mikser wizyjny o oznaczeniu "Video-VV" pozwala na miksowanie sygnału wizyjnego doprowadzonego do jednego z czterech wejść na dowolne z czterech wyjść lub przyporządkowanie po dwóch wejść i wyjść parami. Wzmocnienie regulowane jest w zakresie do 6 dB a oporności wejściowe i wyjściowe wzmacniacza wynoszą 75 omów. Na wejściach i wyjściach wzmacniacza użyte są gniazda typu RCA.
    Moduł pętli synchronizacji fazowej "PLL20" może współpracować z dowolnym generatorem VCO pracującym w zakresie 100 - 3276 MHz (w drugim z modeli 25,6 - 3500 MHz) i charakteryzuje się:
- odstępem kanałów 100 kHz,
- możliwością uwzględnienia częstotliwości pośrednich 10,7/62,5/70/479,5 i 1385 MHz. Moduł ten może służyć więc i do stabilizacji częstotliwości oscylatorów w głowicach odbiorczych. Moduł zawiera generator odniesienia, wszystkie niezbędne dzielniki częstotliwości i przełączniki służące do jej ustawienia. Moduł "UNI-PLL10" dostępny jest w dwóch wersjach:
- wersji A dla zakresu 15 - 1500 MHz z odstępem 50 kHz i
- wersji B dla zakresu 1000 - 3000 MHz z odstępem 100 kHz.
Jest on wyposażony w klawiaturę i wskaźnik cyfrowy.
    Licznik częstotliwości typu "FZM410" dostępny jest w dwóch wersjach pracujących w zakresach 10 - 1400 i 500 - 2800 MHz. Częstotliwość wyświetlana jest z dokładnością do 4 lub 5 cyfr, może on więc służyć jako skala cyfrowa do nadajników i odbiorników ATV. Większą dokładność (6 cyfr) oferuje licznik "FZM610". Jest on również dostępny w dwóch wersjach dla zakresów 20 - 1800 i 500 - 3000 MHz.
    Wybór fabrycznych wzmacniaczy mocy jest narazie niewielki. Oprócz wzmacniacza HL-1240U (1W/40W) firmy Tokyo Hy-Power na pasmo 23 cm dostępnych jest tylko kilka modeli na pasma 23 i 13 rozprowadzanych m.in. przez "UKW Berichte".



Wydanie z dn. 20.03.1999.

© Prawa autorskie Krzysztof Dąbrowski, OE1KDA.