5.9. MODEM PSK/MSK DLA SZYBKOŚCI 1200 BIT/S


  Szybkość 1200 bit/s jest standardową szybkością stosowaną w zakresach UKF, jednak ze względu na zastosowaną w przedstawionym układzie dwustanową modulację fazy (BPSK) jego opis pasuje tematycznie do niniejszego rozdziału. Układ opracowany został przez Jamesa Millera, G3RUH do celów komunikacji satelitarnej, może on być jednak także użyty w łącznościach naziemnych, w związku z omówionymi zaletami modulacji fazy. Prowadzone są także eksperymenty z zastosowaniem modulacji fazy w łącznościach pakiet radio z wykorzystaniem odbić od meterorytów (ang. meteor scatter). Przy okazji tych eksperymentów zaobserwowano większą odporność modulacji PSK na zakłócenia pochodzące od wielodrożnego odbioru sygnałów radiowych. Predystynowałoby to modulację PSK do zastosowań w łącznościach krótkofalowych pakiet radio. Próby zastosowania modulacji PSK prowadzone przez (nieliczne niestety) grupy krótkofalowców w rożnych krajach doprowadziły do uruchomienia próbnych węzłów i skrzynek pakiet radio w zakresie krótkofalowym. Przykładem może być stacja VK4WIA-0 - węzeł i skrzynka - pracująca na częstotliwościach 7030, 10144, 14120 i 18102 kHz (USB) z szybkością transmisji 1200 bit/s. Szybkość ta przekracza znacznie typowe szybkości stosowane w zakresach krótkofalowych i może okazać się zbyt duża ze względu na wahania warunków propagacji, które praktycznie już przy szybkościach powyżej 300 bit/s mogą powodować zachodzenie na siebie kolejnych bitów sygnału. Częstotliwość podnośnej wynosi 1500 Hz.
    Układ modemu może być wykorzystany do transmisji z różnymi szybkościami, po dokonaniu minimalnych przeróbek. Wchodzący w skład modemu układ dostrajania odbiornika, w celu skompensowania wpływu efektu Dopplera, konieczny jest jedynie w przypadku pracy przez satelity - w łącznościach naziemnych jest on zbędny. Modem charakteryzuje się dużą prostotą, tak że jego konstrukcja i uruchomienie nie powinny przysparzać większych trudności.
    W torze nadawczym modemu podnośna o częstotliwości 1600 Hz modulowana jest fazowo za pomocą sygnału różnicowego (sygnału NRZ-I), pochodzącego z kontrolera TNC. Jako modulatora użyto bramki logicznej exclusive-or (ex-or). Sygnał podnośnej może być otrzymany przez podział sygnału o częstotliwości zegarowej, pobranego z nóżki 11 wtyku J4 kontrolera lub jej odpowiednika w innych rozwiązaniach. W przypadku użycia modemu we współpracy z programem BayCom albo sterownikiem TFPCX sygnał ten musi pochodzić z dodatkowego generatora kwarcowego. Stosunkowo prostym rozwiązaniem jest użycie scalonego obwodu generatora i dzielników typu 4060 oraz kwarcu o częstotliwości 2,4576 MHz albo 4,9152 MHz. Są to typowe kwarce stosowane w generatorach zegarowych łączy szeregowych RS-232. Zmodulowany sygnał BPSK podawany jest następnie na drugą bramkę logiczną tego samego typu, w celu nałożenia na niego sygnału zegarowego 1200 Hz. Na wyjściu bramki otrzymywany jest sygnał zakodowany w kodzie Manchester zgodnie z potrzebami łączności satelitarnej. W łącznościach naziemnych modulacja Manchester nie jest stosowana i bramka ta może zostać pominięta, albo też jej drugie wejście może być połączone z masą układu. Możliwe jest także zainstalowanie przełącznika pozwalającego na wykorzystanie modemu do obu celów. Sygnał prostokątny z wyjścia bramki, po odfiltrowaniu w filtrze dolnoprzepustowym, podawany jest następnie na wejście mikrofonowe nadajnika SSB lub FM.
    Dla zdemodulowania sygnału BPSK konieczne jest odtworzenie sygnału odniesienia. Sygnał podnośnej, odtworzony w układzie zawierającym obwody scalone U7, U8, U9 i U11, podawany jest na demodulator fazy (bramkę ex-or), na wyjściu której otrzymywane są dane w kodzie NRZ-I. Po odfiltrowaniu podnośnej, ograniczeniu i przesunięciu poziomu, sygnał ten jest doprowadzony do kontrolera TNC. Ponieważ sygnał PSK nie zawiera w swoim widmie prążka o częstotliwości podnośnej (widmo to jest identyczne z widmem sygnału DSB), niemożliwe jest bezpośrednie odtworzenie podnośnej. Najczęściej stosowane są układy podwajania częstotliwości (skok fazy ma wówczas podwójną wartość - 360 stopni, w widmie sygnału występuje prążek o podwójnej częstotliwości podnośnej) w połączeniu z dzielnikiem częstotliwości - cyfrowym lub opartym o pętlę synchronizacji fazy (PLL). W przedstawionym tu układzie podwojenie częstotliwości uzyskiwane jest za pomocą bramki EX-OR, do której wejść doprowadzony jest sygnał oryginalny i przesunięty w fazie (dzięki zastosowaniu rejestru przesuwnego U8). Generator pętli, synchronizowany za pomocą sygnału podwojonego, pracuje na częstotliwości 16-krotnie wyższej (25,6 kHz). Po dokonaniu podziału, za pomocą dzielnika U9, otrzymywany jest sygnał podnośnej, który jest następnie doprowadzony do detektora fazy. Dodatkowa bramka ex-or, zasilana podwojonym sygnałem oryginalnym i sygnałem pochodzącym z wyjścia QB dzielnika U9, i następujący po niej komparator dostarczają sygnału informującego o zasynchronizowaniu się pętli. Bramka U10 służy do wydzielenia sygnału telegraficznego nadawanego przez niektóre satelity, w przerwach między danymi pakiet radio, i w wielu przypadkach jest zbędna. Zakres synchronizacji pętli wynosi ok. +/- 250 Hz (jest on zależny od wartości opornika R29), dzięki czemu pętla może być zasynchronizowana także za pomocą sygnału podnośnej o częstotliwości różnej od 1600 Hz, w miarę potrzeby możliwy także jest wybór innej częstotliwości pracy generatora w pętli. Pozostałe człony demodulatora są układami aperiodycznymi i nie wymagają dostrojenia do częstotliwości podnośnej. Przy zmianie szybkości transmisji należy jedynie dopasować częstotliwość graniczną filtru dolnoprzepustowego na wyjściu detektora. W tym celu należy proporcjonalnie zmienić wartość opornika R30. Demodulator może być więc łatwo użyty także dla szybkości transmisji 300 bit/s lub 2400 bit/s. Częstotliwość podnośnej leży w pobliżu środka kanału akustycznego i może pozostać bez zmiany.
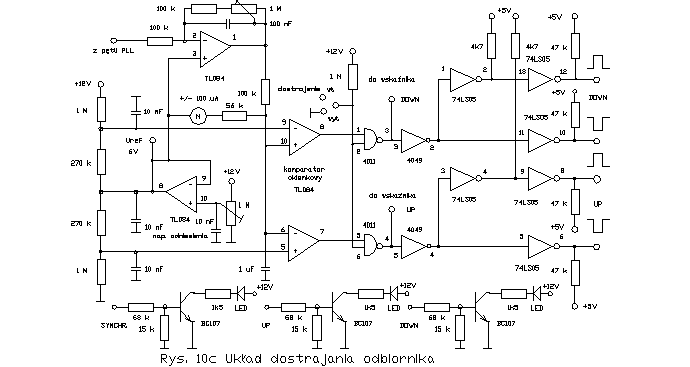
    Dalszym członem modemu jest układ automatycznego dostrojenia odbiornika, pozwalający na skompensowanie wpływu efektu Dopplera. Człon ten jest niezbędny jedynie w przypadku użycia modemu do celów łączności satelitarnej. Główną część układu stanowi podwójny komparator (obwód scalony U5), którego zadaniem jest porównanie wartości sygnału dostrajającego pętlę PLL (pobranego z nóżki 2 obwodu U11 i odfiltrowanego za pomocą filtru aktywnego) z zadanymi wartościami granicznymi, ustalonymi za pomocą dzielnika oporowego R11, R2, R4 i R12. Po przekroczeniu wartości granicznych na wyjściach komparatorów generowane są sygnały logiczne, które przez bramki U2 i U3 sterują podstrajaniem odbiornika. W najprostszym przypadku powinny one być doprowadzone równolegle do klawiszy podstrajających (oznaczonych np. "UP" i "DOWN") znajdujących się w obudowie mikrofonu lub na płycie czołowej radiostacji. Zależnie od typu radiostacji może być konieczne podanie impulsu dodatniego (ang. active high) lub ujemnego (ang. active low). Przed wyborem właściwej polaryzacji impulsów należy dokładnie zapoznać się ze schematem posiadanego sprzętu. Zbędne wyjścia mogą zostać pominięte w konstrukcji modemu.
    W podanym rozwiązaniu układ modemu połączony jest z kontrolerem TNC za pomocą wtyku modemowego ("modem disconnect"), w przypadku samodzielnej pracy modemu (w połączeniu z programami BayCom, TFPCX) należy dobudować układ przełączania nadawanie-odbiór. Może to być układ identyczny ze stosowanym w modemie BayCom.
    Słabą stroną tego rozwiązania, podobnie jak i wielu innych modemów pakiet radio i faksymile/SSTV, jest brak filtru wejściowego eliminującego przynajmniej częściowo zakłócenia sygnału odbieranego. Dodanie wejściowego filtru aktywnego jest korzystne zwłaszcza w przypadku użycia modemu w łącznościach meteor-scatter lub w zakresach krótkofalowych. Częstotliwość środkowa filtru powinna powinna być zgodna z częstotliwością podnośnej (1600 Hz), a jego szerokość pasma jest zależna od zastosowanej szybkości transmisji. Dla szybkości transmisji 1200 bit/s najwyższa podstawowa częstotliwość modulująca wynosi 600 Hz (w przypadku transmisji przemiennego ciągu zer i jedynek), a częstotliwość chwilowa jest zmienna i leży w zakresie od zera do częstotliwości maksymalnej. Szerokość pasma sygnału zmodulowanego wynosi więc (identycznie jak dla modulacji DSB) 1200 Hz, a pasmo przenoszenia rozciąga się od 1000 Hz do 2200 Hz. Dla szybkości 2400 bit/s pasmo to wynosi 2400 Hz (400 - 2800 Hz), a dla szybkości 300 bit/s - 300 Hz (1450 - 1750 Hz). Dla porównania pasmo zajmowane przez modulację AFSK wynosi dla szybkości 1200 bit/s, z podnośną 1200/2200 Hz - 2200 kHz (zakres 600 - 2800 Hz), a dla szybkości 300 bit/s z podnośną 1600/1800 Hz - 500 Hz (zakres 1450 - 1950 Hz). W powyższych porównaniach uwzględniłem jedynie składową podstawową sygnału danych. Jak wynika z porównania pasmo zajmowane przez sygnał BPSK jest, przy danej szybkości transmisji, wyraźnie węższe niż pasmo zajmowane przez odpowiedni sygnał AFSK. Pozwala to na lepsze wyeliminowanie wpływu zakłóceń zwłaszcza w zakresach krótkofalowych, a poza tym na transmisję danych cyfrowych z szybkością 2400 bit/s w standardowym kanale radiowym nawet bez użycia bardziej skomplikowanej modulacji QPSK. Jest to kolejny argument (oprócz większej odporności modulacji PSK na zakłócenia wywołane odbiorem wielodrożnym) przemawiający za podjęciem eksperymentów z zastosowaniem modulacji PSK w zakresach fal krótkich. Schemat modemu przedstawiono na rysunkach 5.10 a-c. Na rysunku 5.10d przedstawiono alternatywne rozwiązanie generatora zegarowego.

    [rys. 5_10a]

    [rys. 5_10b]

    [rys. 5_10c]

    [rys. 5_10d]


5.9.1. SPIS CZĘŚCI

Modem:
Oporniki: 150 , 470 , 1 k, 3 x 1,5 k, 3 x 4,7 k, 10 k, 4 x 15 k, 27 k, 6 x 47 k, 56 k, 3 x 68 k, 4 x 100 k, 3 x 270 k, 3 x 470 k, 750 k, 4 x 1 M,
kondensatory: 560 pF, 2,2 nF, 6 x 10 nF, 5 x 100 nF, 1 uF,
potencjometry: 3 x 1 M,
obwody scalone: 74LS05, 4011, 4015, 4040, 4046, 4049, 2 x 4070, 40161, 74HC90, 2 x TL084,
tranzystory: 3 x BC107,
diody: 3 diody świecące, 2 x 1N4148.

Generator zegarowy:
Oporniki: 10 k, 2,2 M,
kondensatory: 2 x 33 pF,
obwód scalony 4060,
kwarc 4,9152 MHz.



Wydanie z dn. 20.03.1999.

© Prawa autorskie Krzysztof Dąbrowski, OE1KDA.